HOME   LIST
‹–   –›

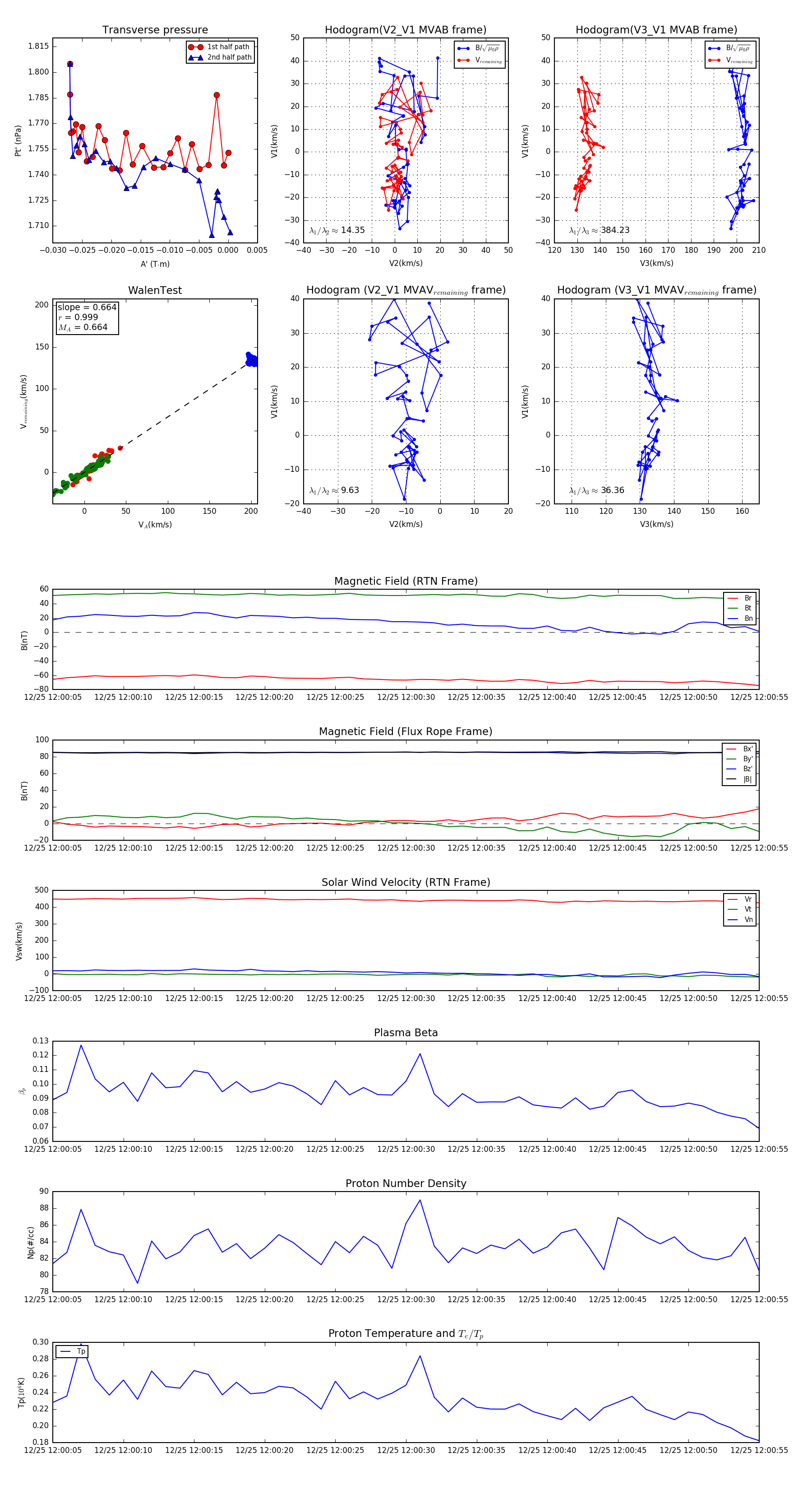
Flux Rope in 2023

Flux Rope Event 2023-12-25 12:00:05 ~ 2023-12-25 12:00:55 (51 seconds)


plot