HOME   LIST
‹–   –›

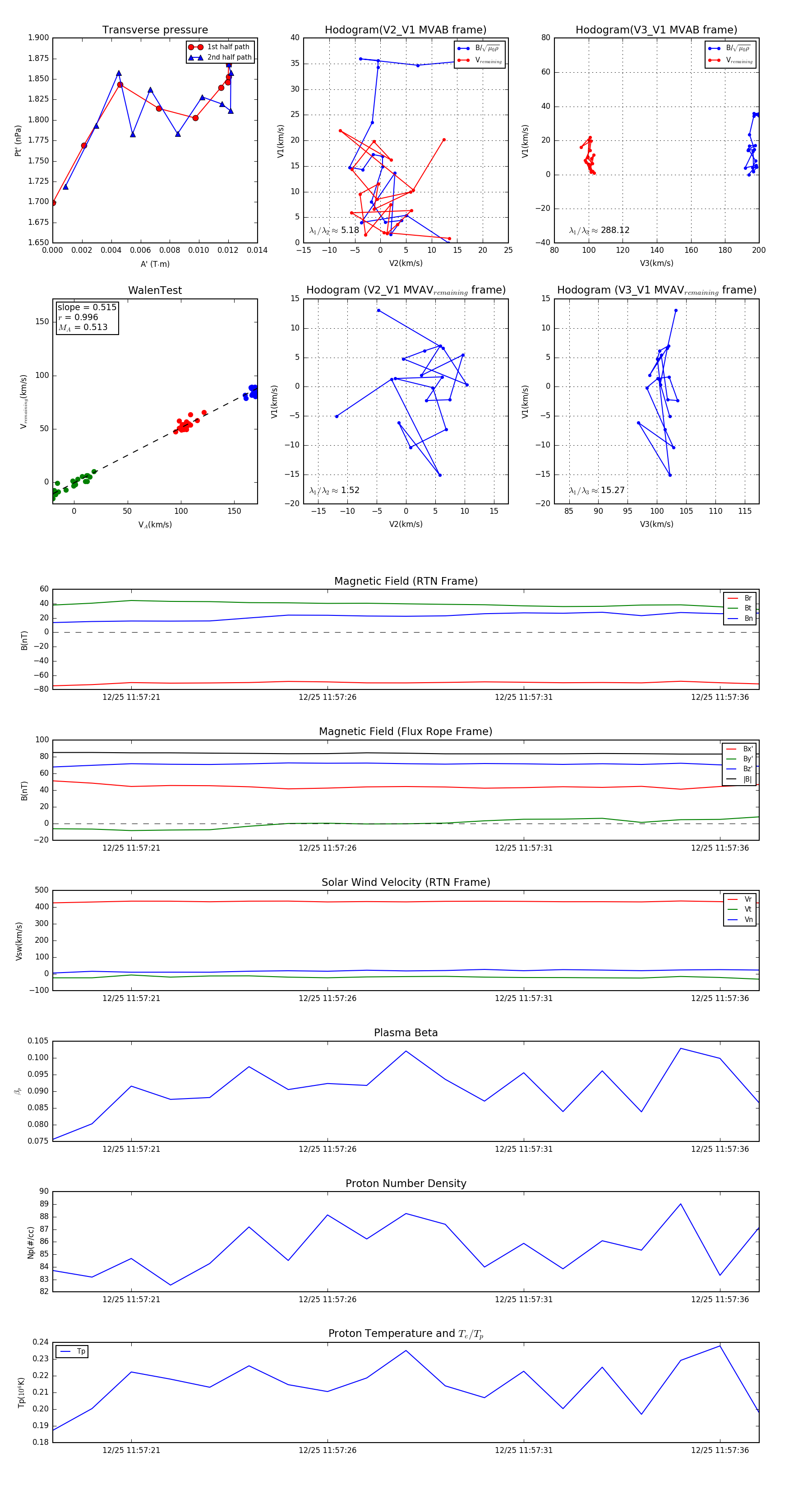
Flux Rope in 2023

Flux Rope Event 2023-12-25 11:57:19 ~ 2023-12-25 11:57:37 (19 seconds)


plot