HOME   LIST
‹–   –›

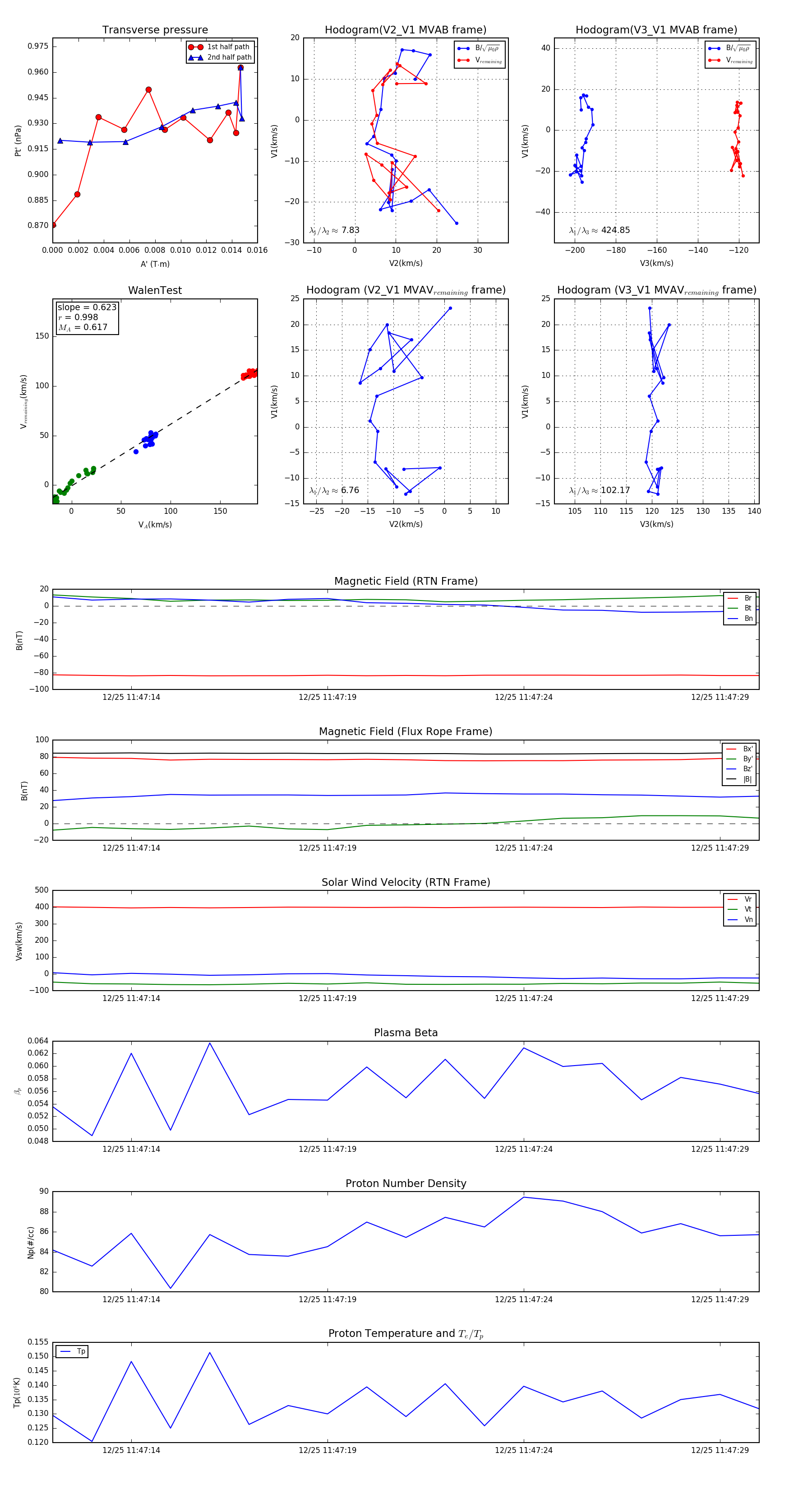
Flux Rope in 2023

Flux Rope Event 2023-12-25 11:47:12 ~ 2023-12-25 11:47:30 (19 seconds)


plot