HOME   LIST
‹–   –›

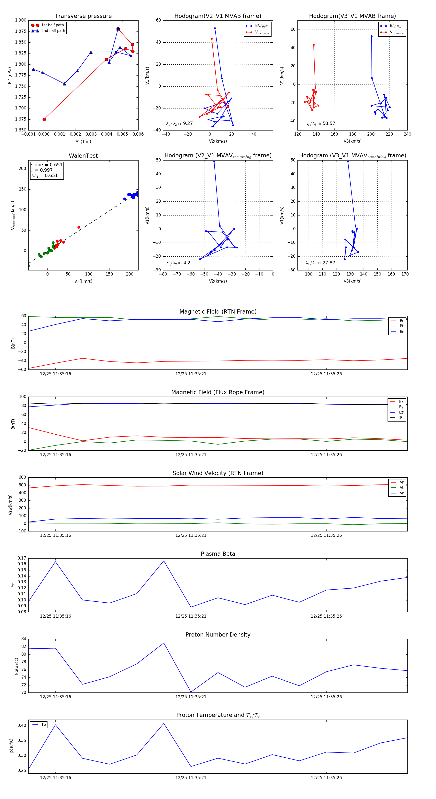
Flux Rope in 2023

Flux Rope Event 2023-12-25 11:35:15 ~ 2023-12-25 11:35:29 (15 seconds)


plot