HOME   LIST
‹–   –›

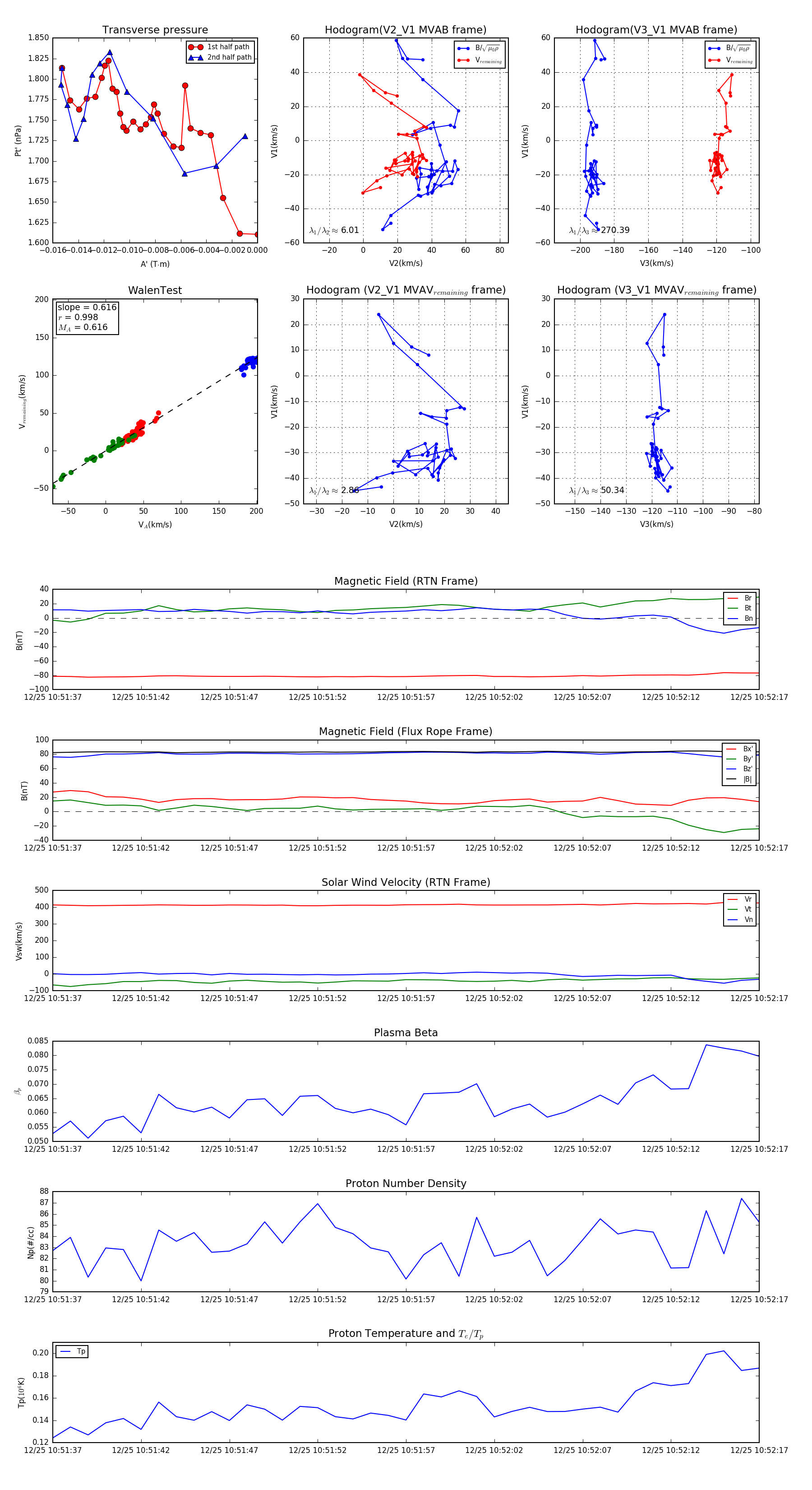
Flux Rope in 2023

Flux Rope Event 2023-12-25 10:51:37 ~ 2023-12-25 10:52:17 (41 seconds)


plot