HOME   LIST
‹–   –›

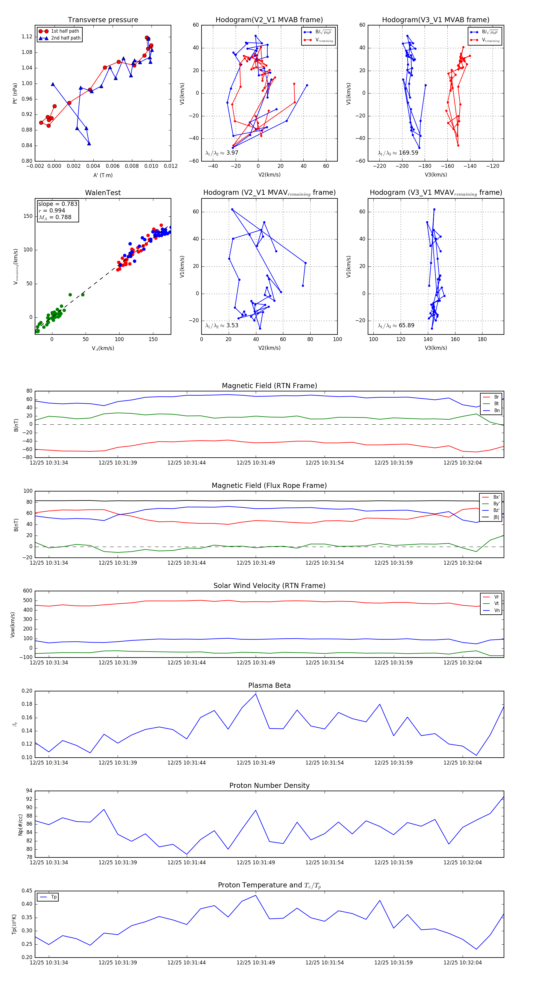
Flux Rope in 2023

Flux Rope Event 2023-12-25 10:31:33 ~ 2023-12-25 10:32:07 (35 seconds)


plot