HOME   LIST
‹–   –›

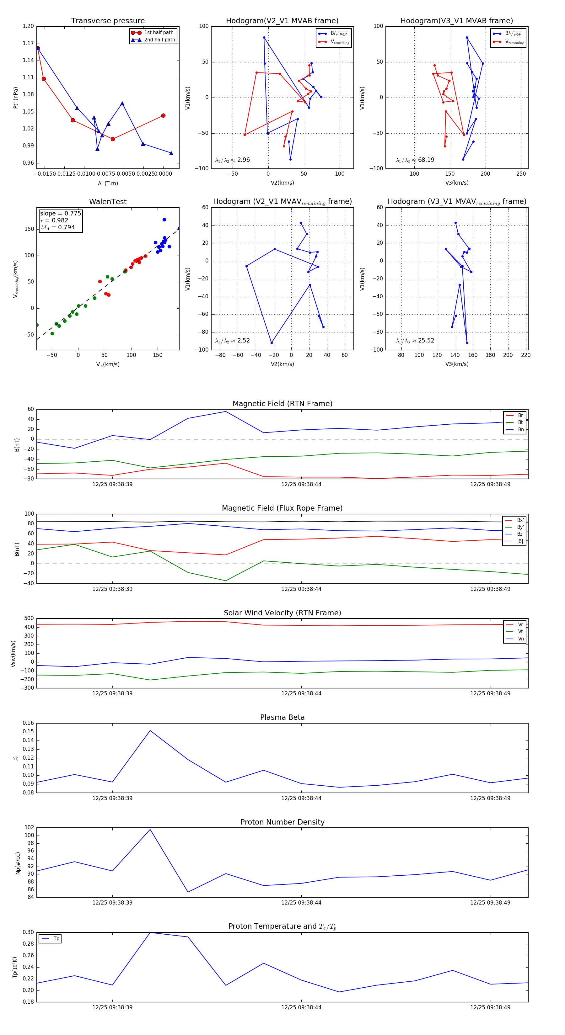
Flux Rope in 2023

Flux Rope Event 2023-12-25 09:38:37 ~ 2023-12-25 09:38:50 (14 seconds)


plot