HOME   LIST
‹–   –›

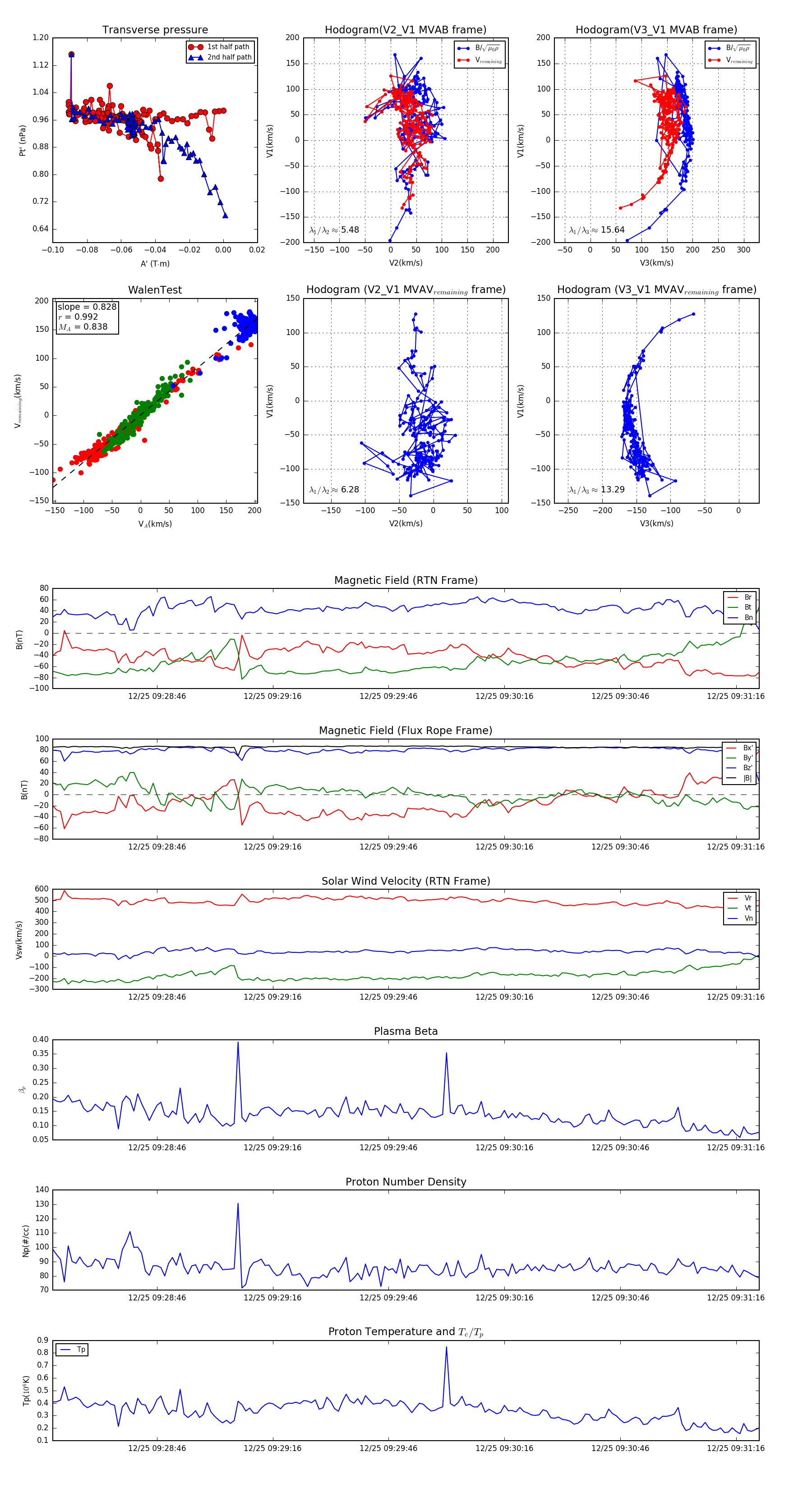
Flux Rope in 2023

Flux Rope Event 2023-12-25 09:28:19 ~ 2023-12-25 09:31:22 (184 seconds)


plot