HOME   LIST
‹–   –›

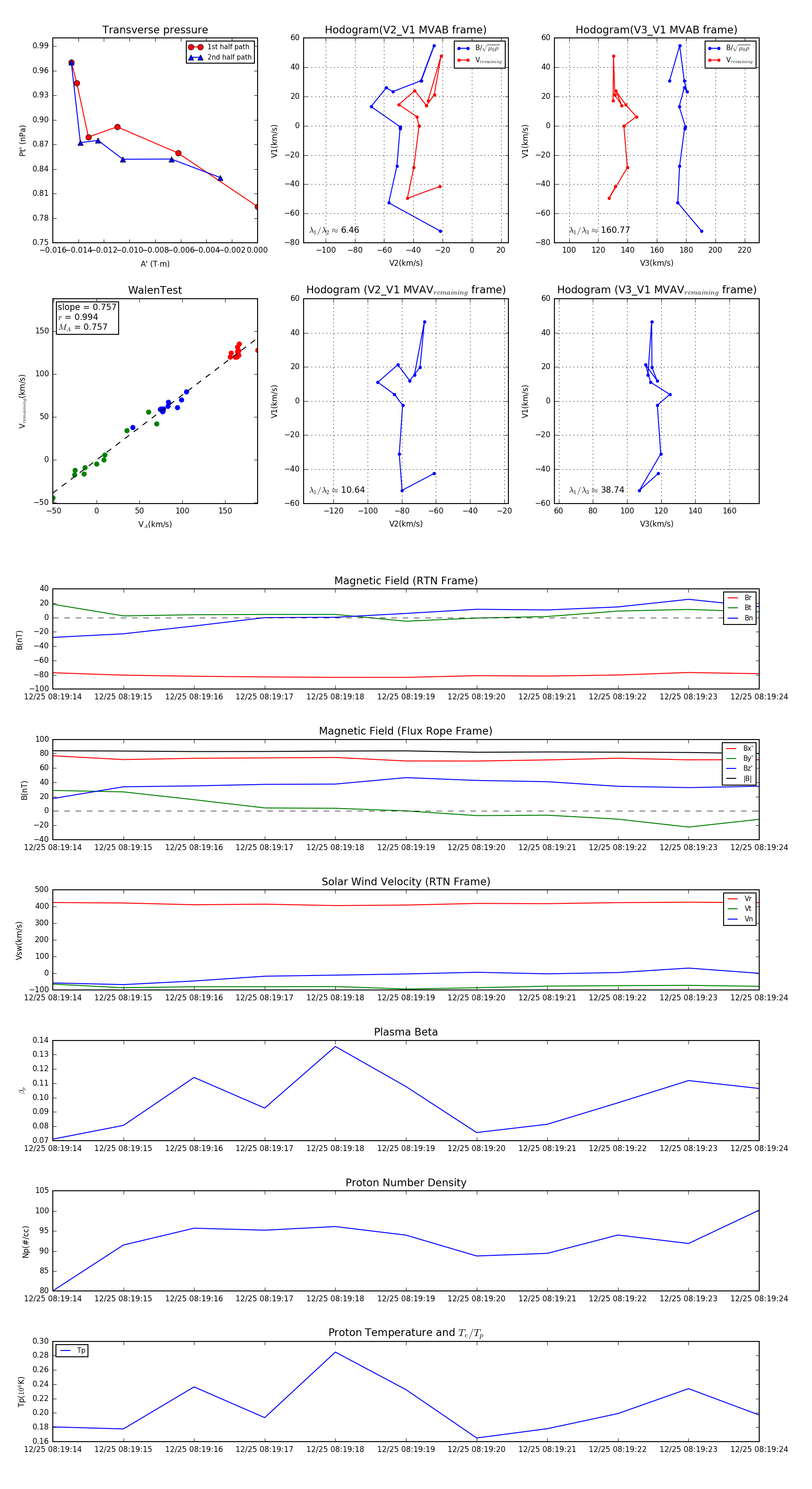
Flux Rope in 2023

Flux Rope Event 2023-12-25 08:19:14 ~ 2023-12-25 08:19:24 (11 seconds)


plot