HOME   LIST
‹–   –›

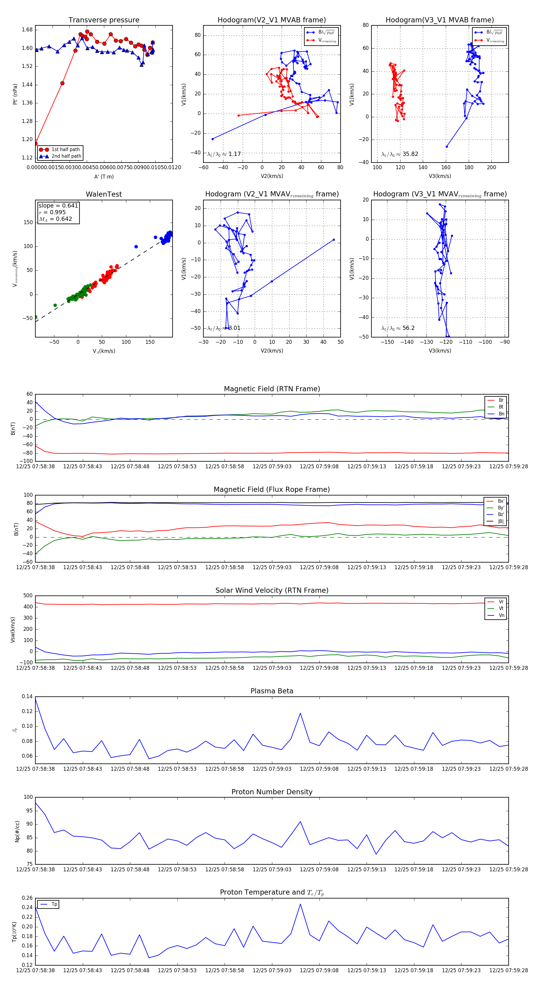
Flux Rope in 2023

Flux Rope Event 2023-12-25 07:58:38 ~ 2023-12-25 07:59:28 (51 seconds)


plot