HOME   LIST
‹–   –›

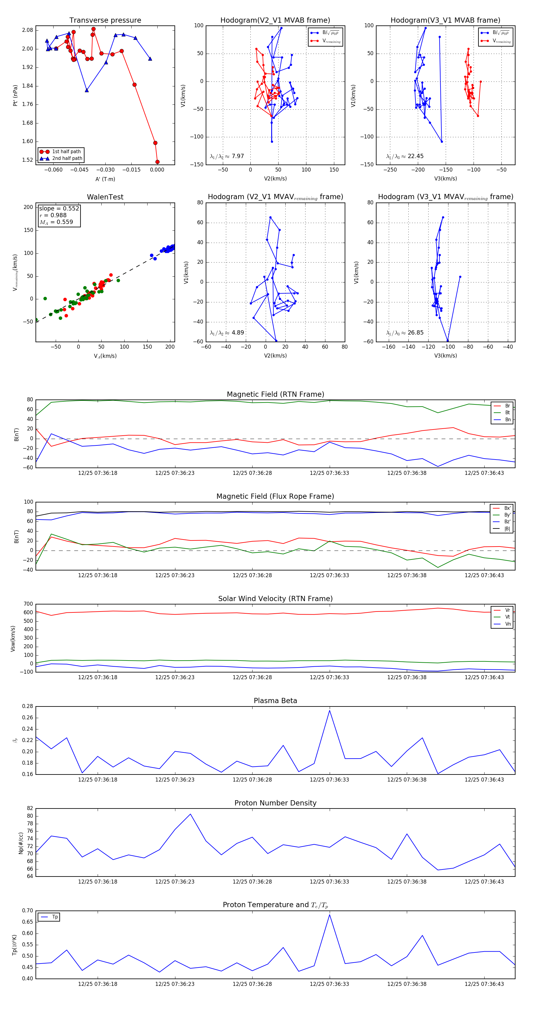
Flux Rope in 2023

Flux Rope Event 2023-12-25 07:36:14 ~ 2023-12-25 07:36:45 (32 seconds)


plot