HOME   LIST
‹–   –›

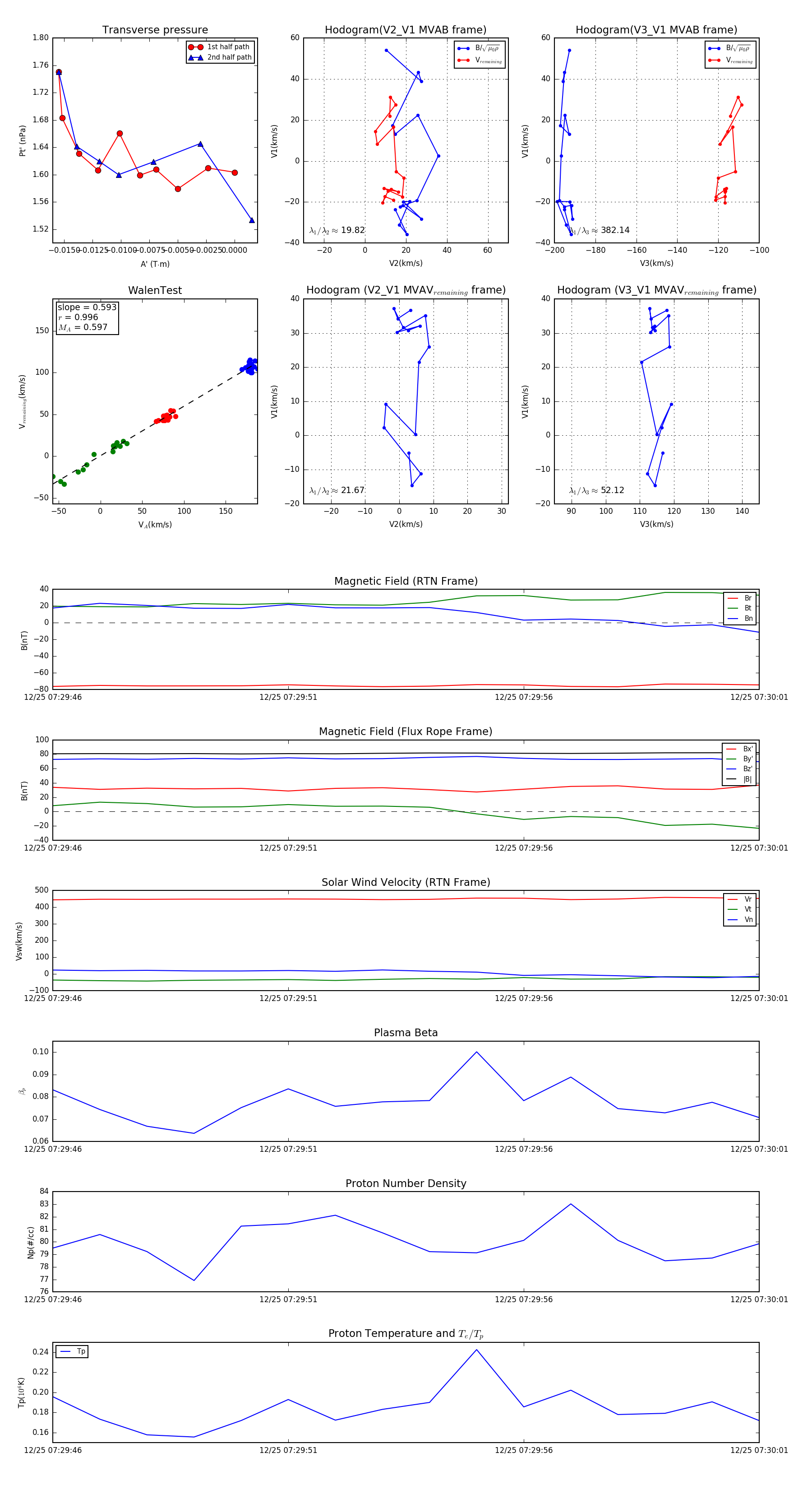
Flux Rope in 2023

Flux Rope Event 2023-12-25 07:29:46 ~ 2023-12-25 07:30:01 (16 seconds)


plot