HOME   LIST
‹–   –›

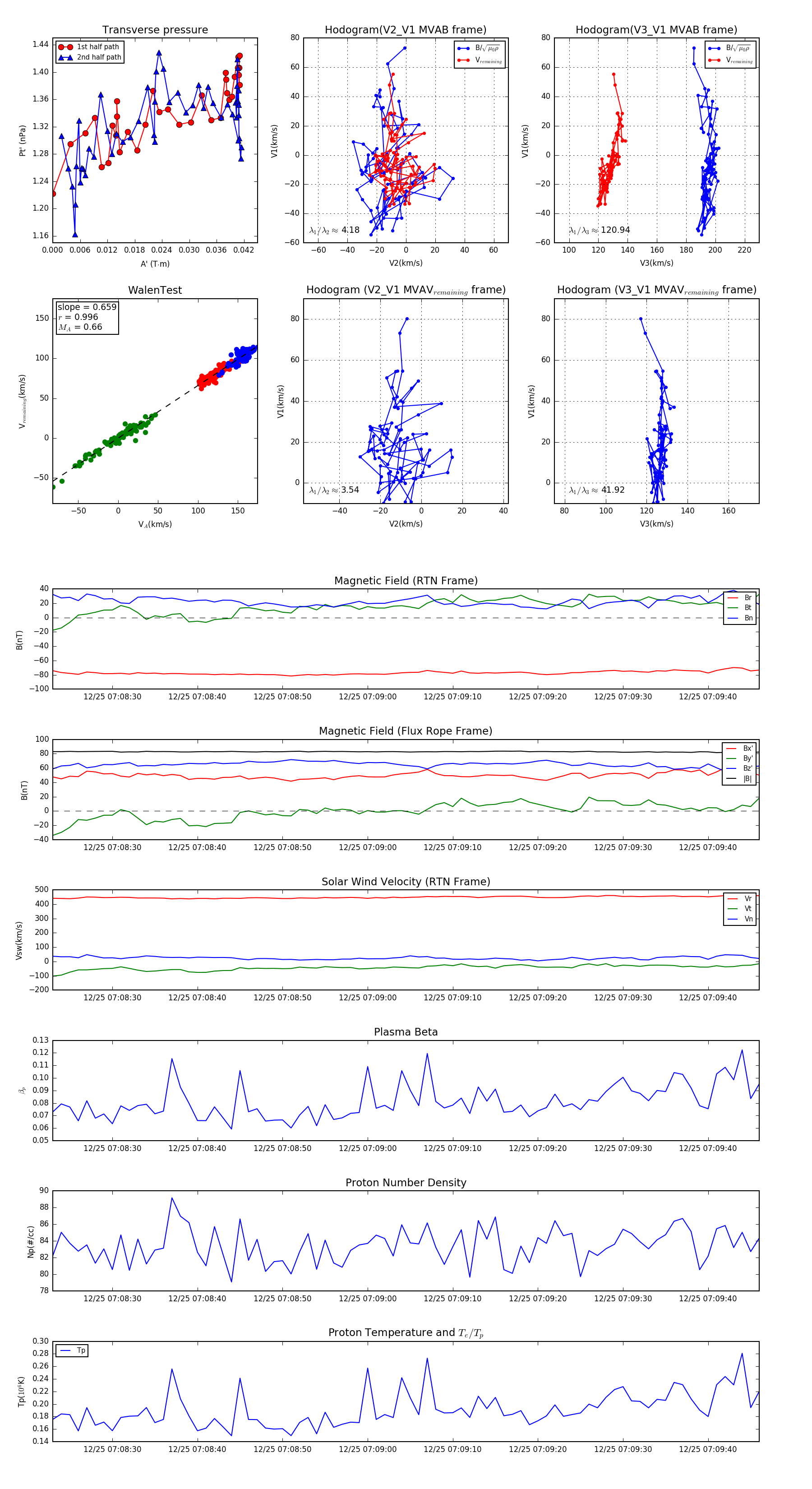
Flux Rope in 2023

Flux Rope Event 2023-12-25 07:08:23 ~ 2023-12-25 07:09:46 (84 seconds)


plot