HOME   LIST
‹–   –›

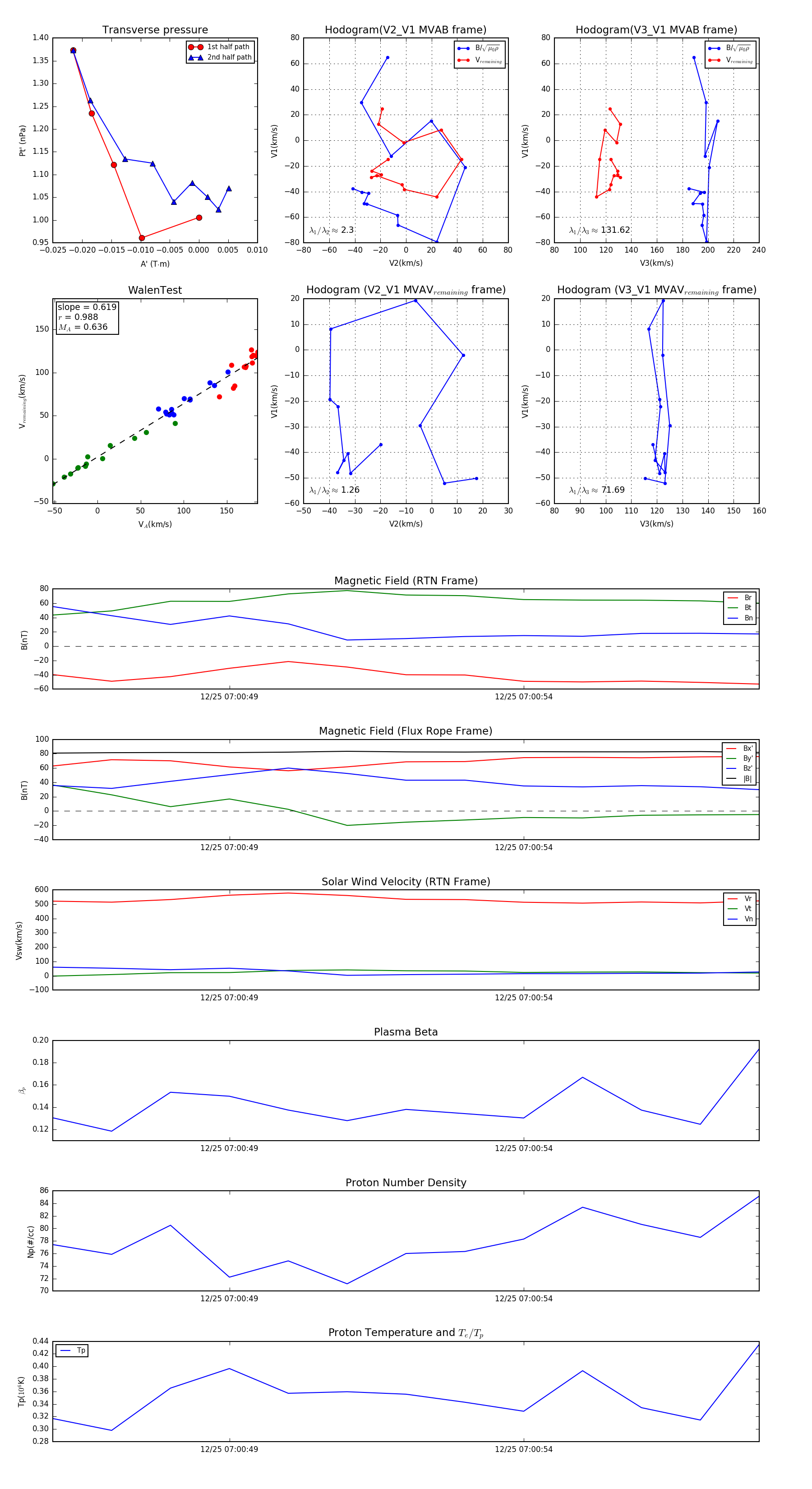
Flux Rope in 2023

Flux Rope Event 2023-12-25 07:00:46 ~ 2023-12-25 07:00:58 (13 seconds)


plot