HOME   LIST
‹–   –›

Flux Rope in 2023

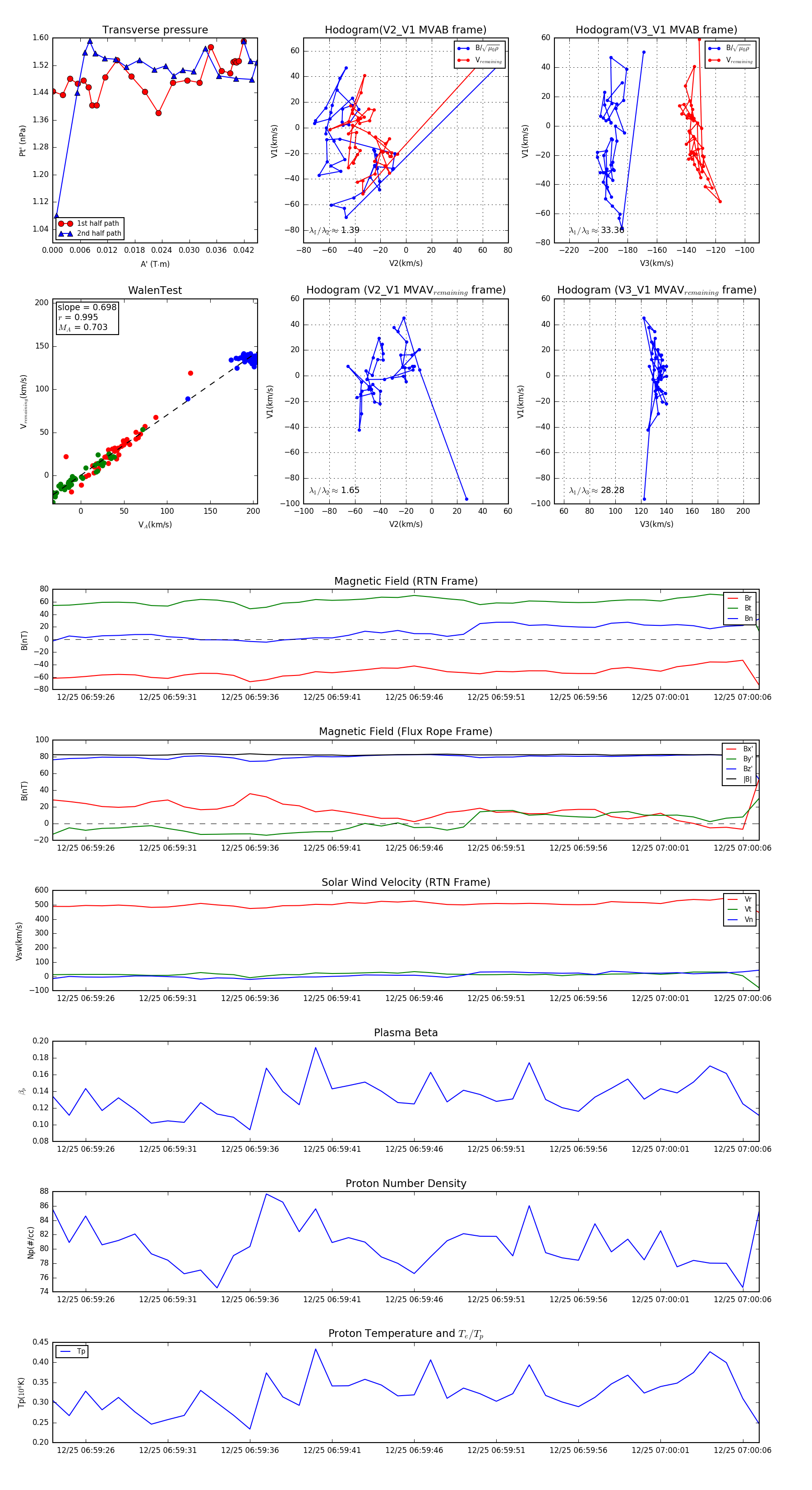
Flux Rope Event 2023-12-25 06:59:24 ~ 2023-12-25 07:00:07 (44 seconds)


plot