HOME   LIST
‹–   –›

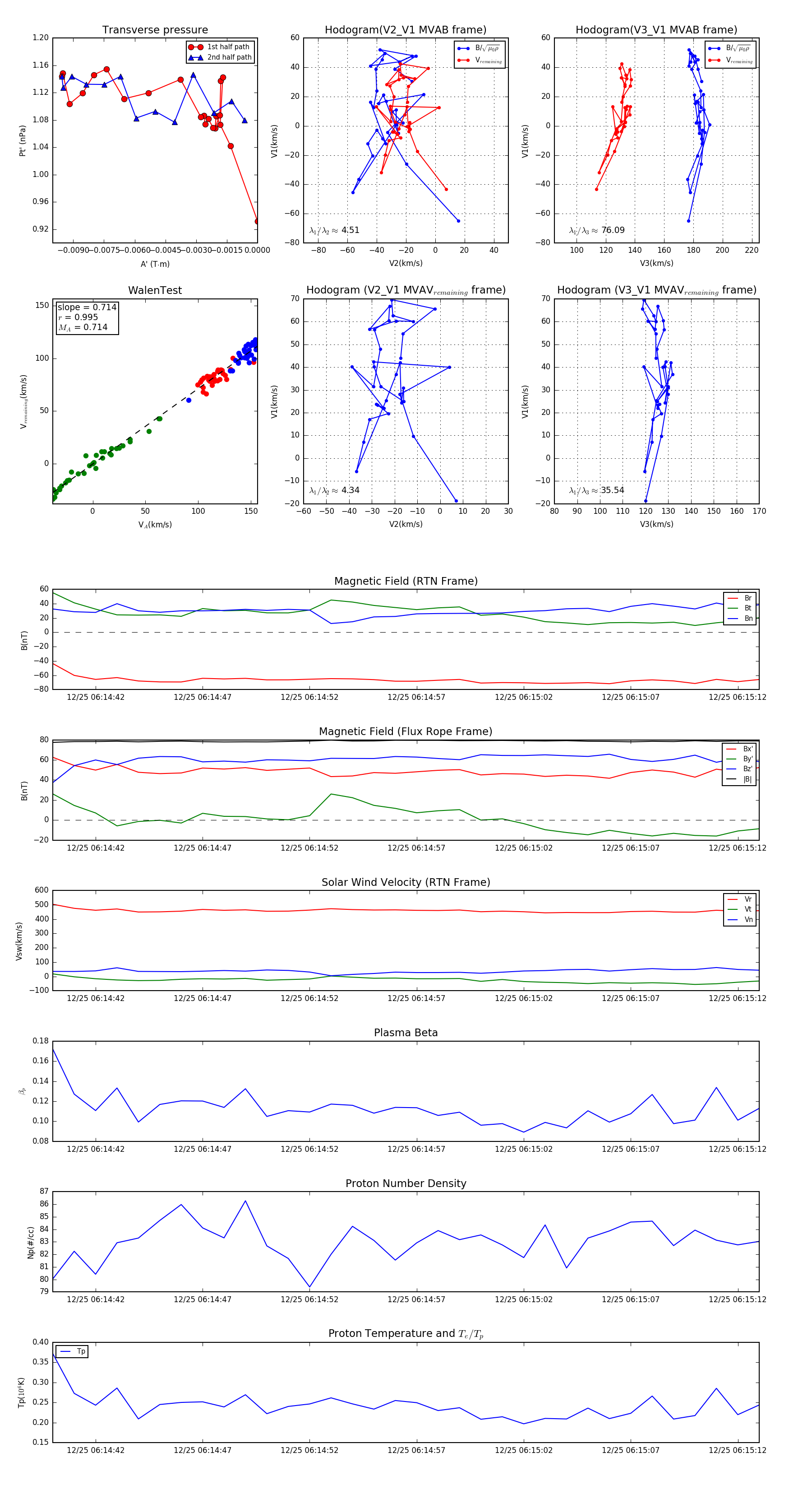
Flux Rope in 2023

Flux Rope Event 2023-12-25 06:14:40 ~ 2023-12-25 06:15:13 (34 seconds)


plot