HOME   LIST
‹–   –›

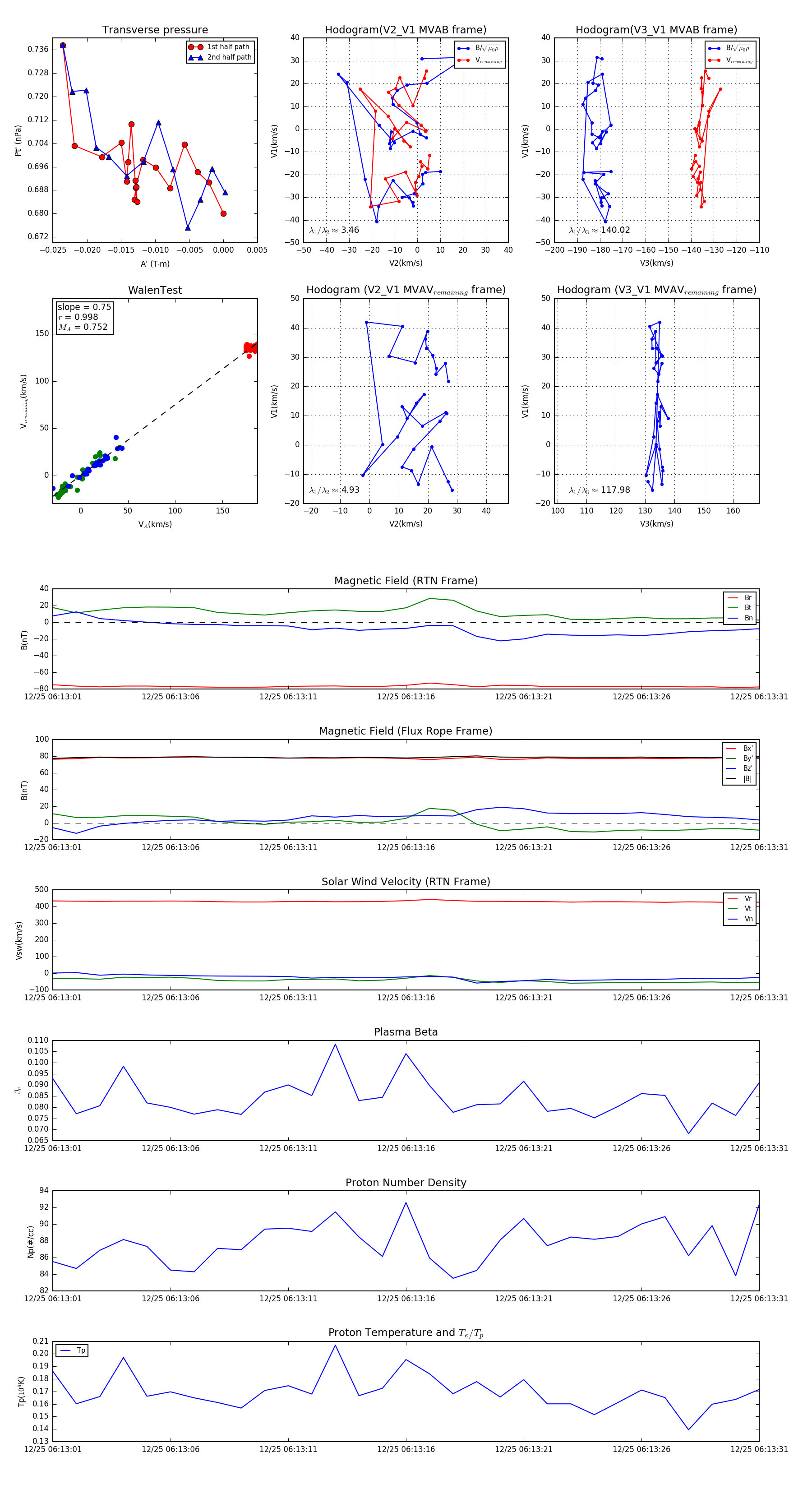
Flux Rope in 2023

Flux Rope Event 2023-12-25 06:13:01 ~ 2023-12-25 06:13:31 (31 seconds)


plot