HOME   LIST
‹–   –›

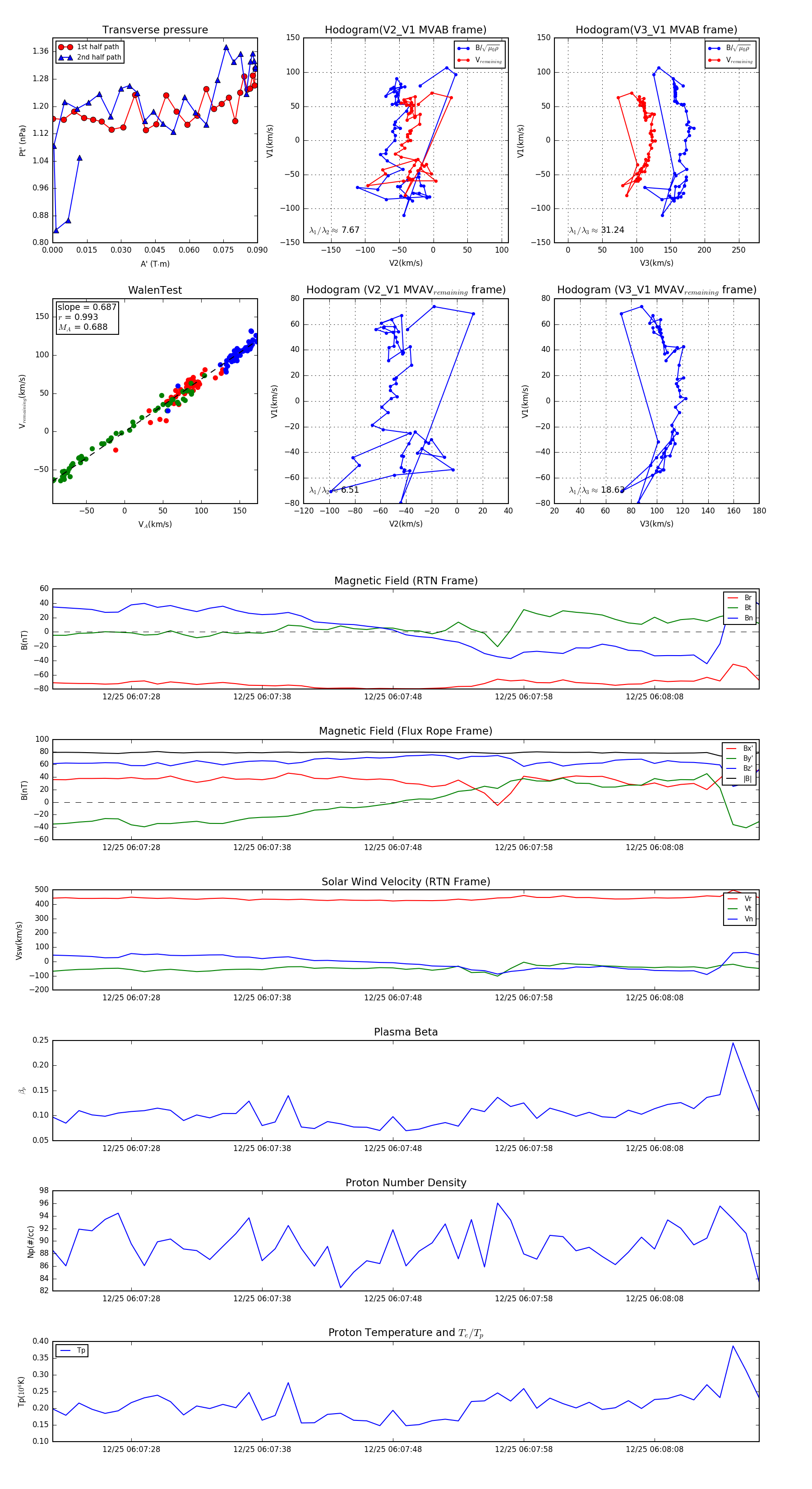
Flux Rope in 2023

Flux Rope Event 2023-12-25 06:07:22 ~ 2023-12-25 06:08:16 (55 seconds)


plot