HOME   LIST
‹–   –›

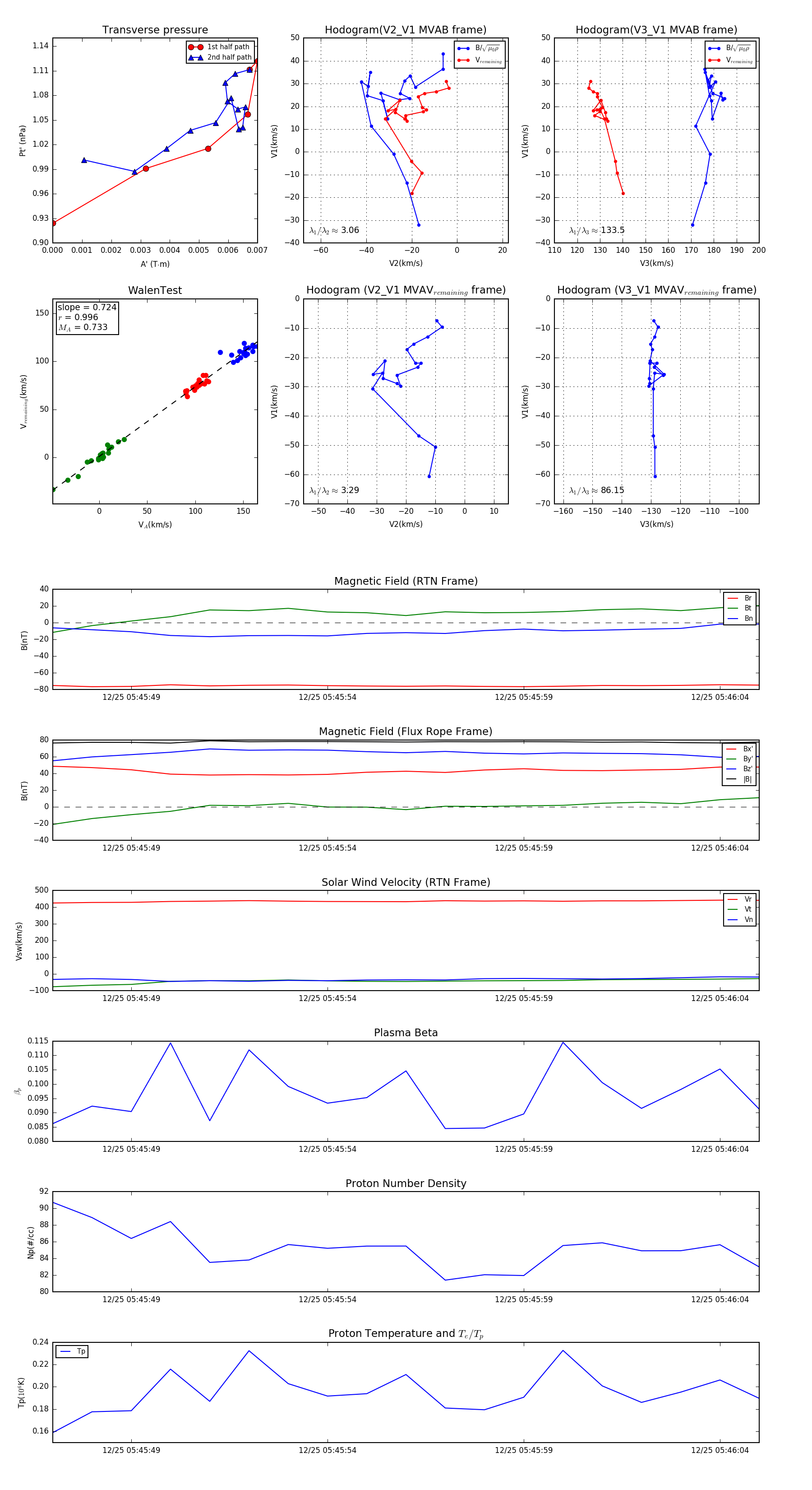
Flux Rope in 2023

Flux Rope Event 2023-12-25 05:45:47 ~ 2023-12-25 05:46:05 (19 seconds)


plot