HOME   LIST
‹–   –›

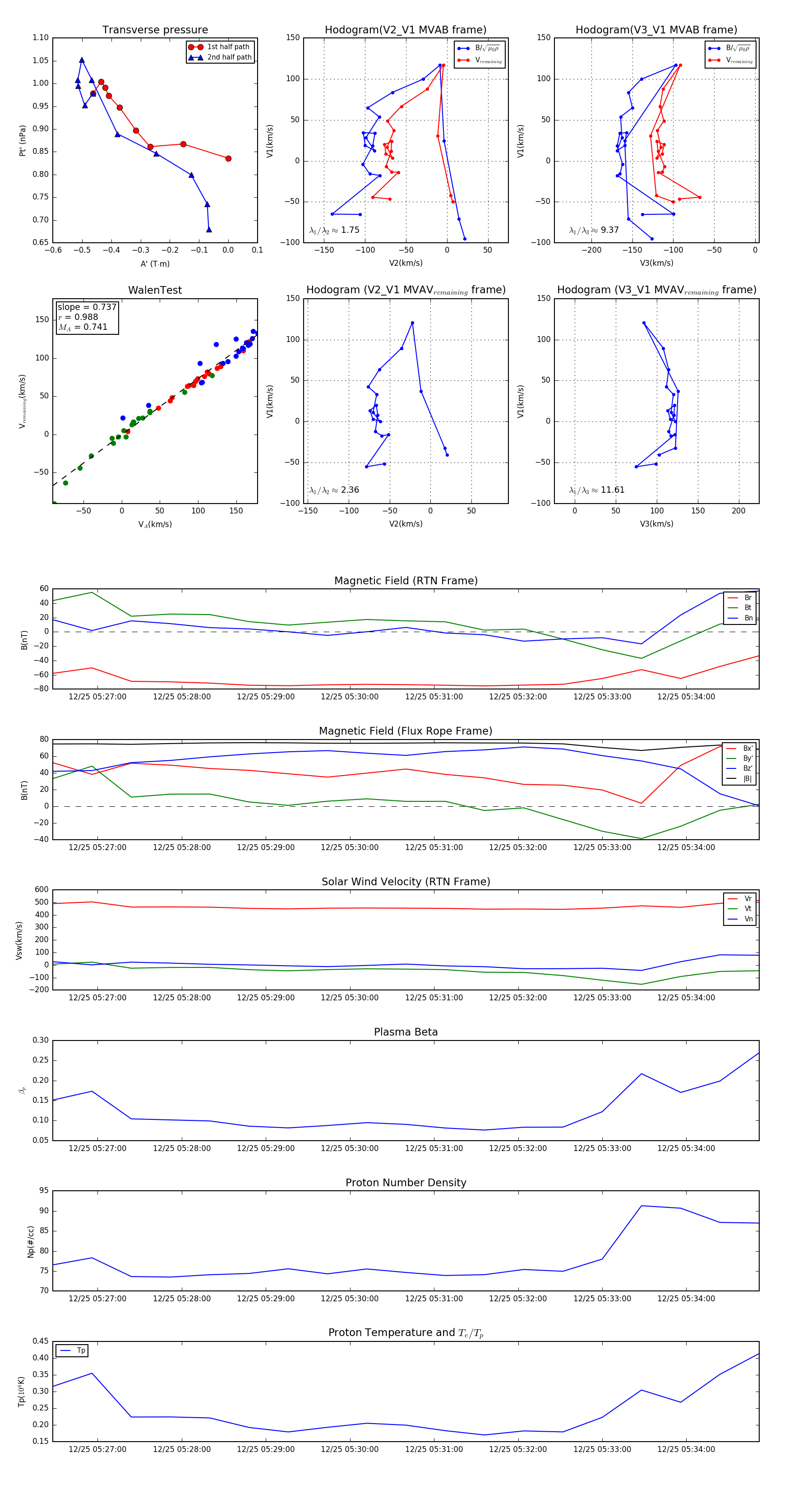
Flux Rope in 2023

Flux Rope Event 2023-12-25 05:26:28 ~ 2023-12-25 05:34:52 (505 seconds)


plot