HOME   LIST
‹–   –›

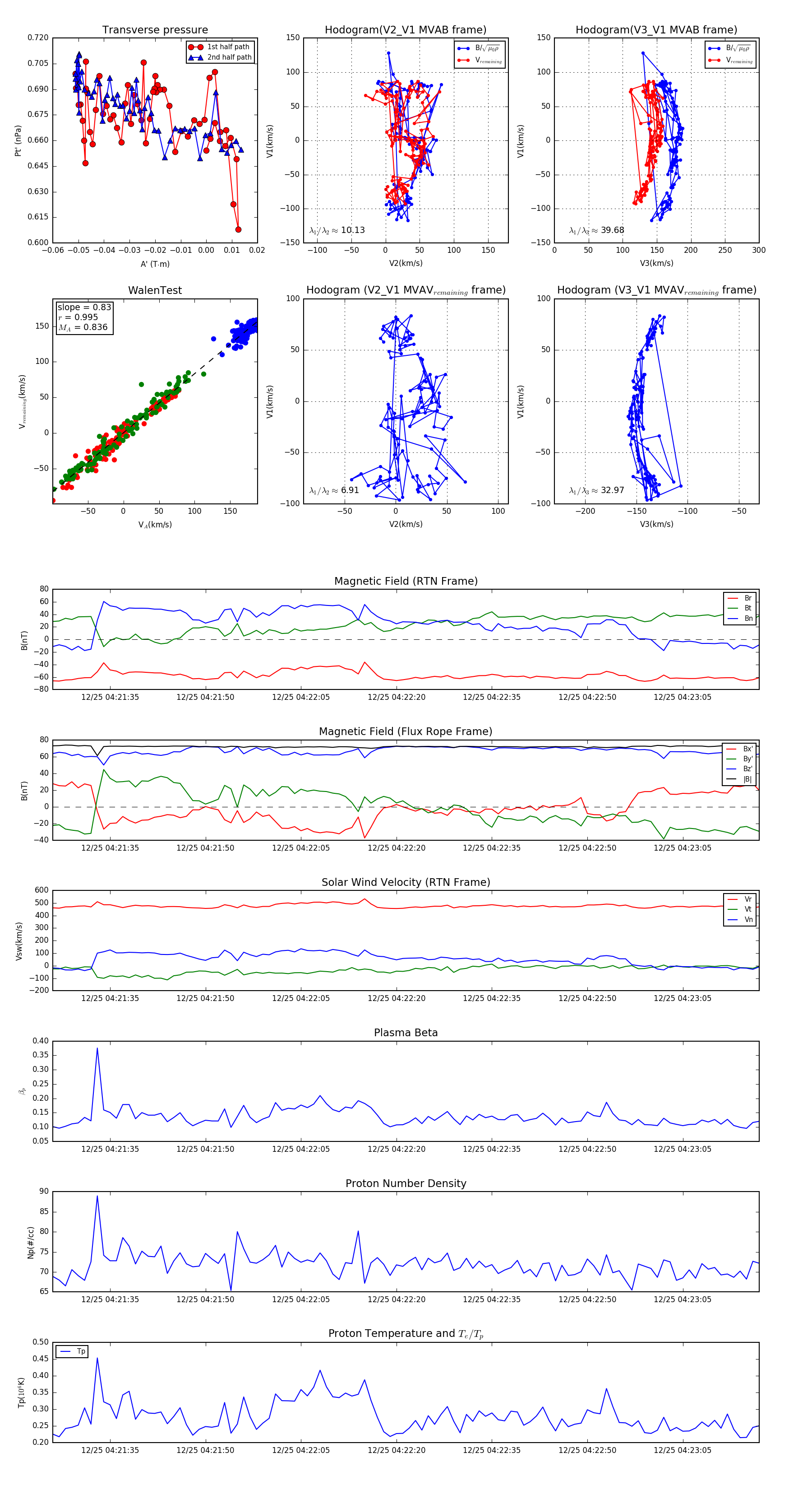
Flux Rope in 2023

Flux Rope Event 2023-12-25 04:21:26 ~ 2023-12-25 04:23:17 (112 seconds)


plot