HOME   LIST
‹–   –›

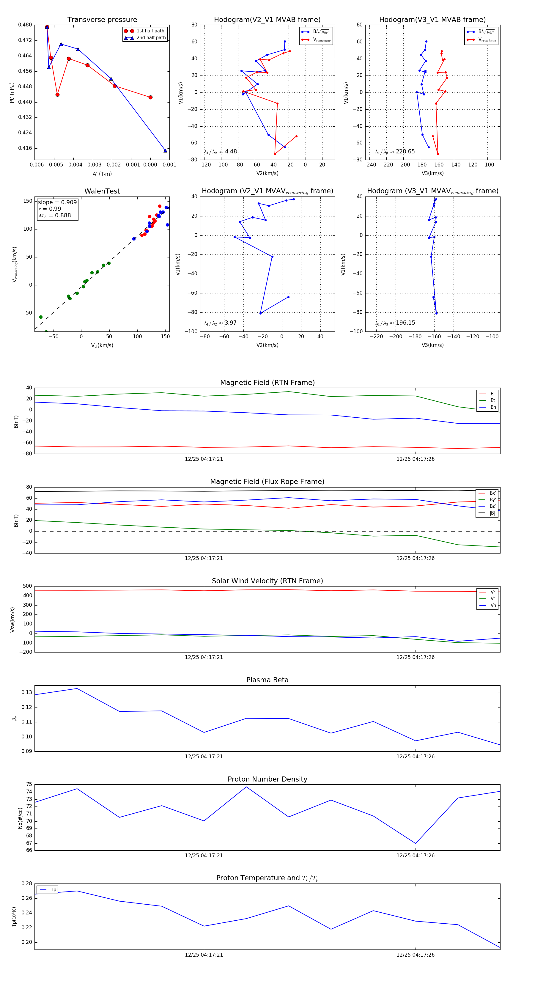
Flux Rope in 2023

Flux Rope Event 2023-12-25 04:17:17 ~ 2023-12-25 04:17:28 (12 seconds)


plot