HOME   LIST
‹–   –›

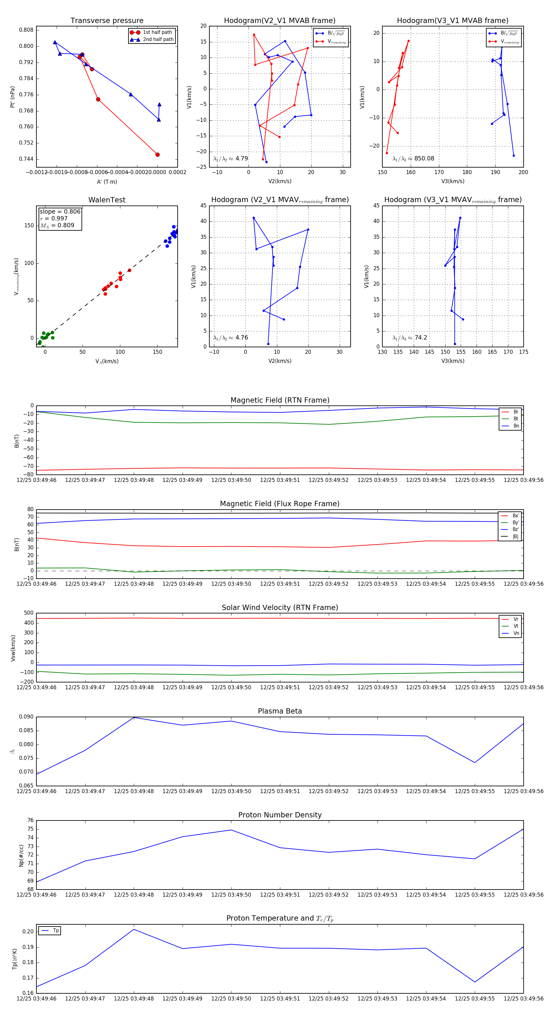
Flux Rope in 2023

Flux Rope Event 2023-12-25 03:49:46 ~ 2023-12-25 03:49:56 (11 seconds)


plot