HOME   LIST
‹–   –›

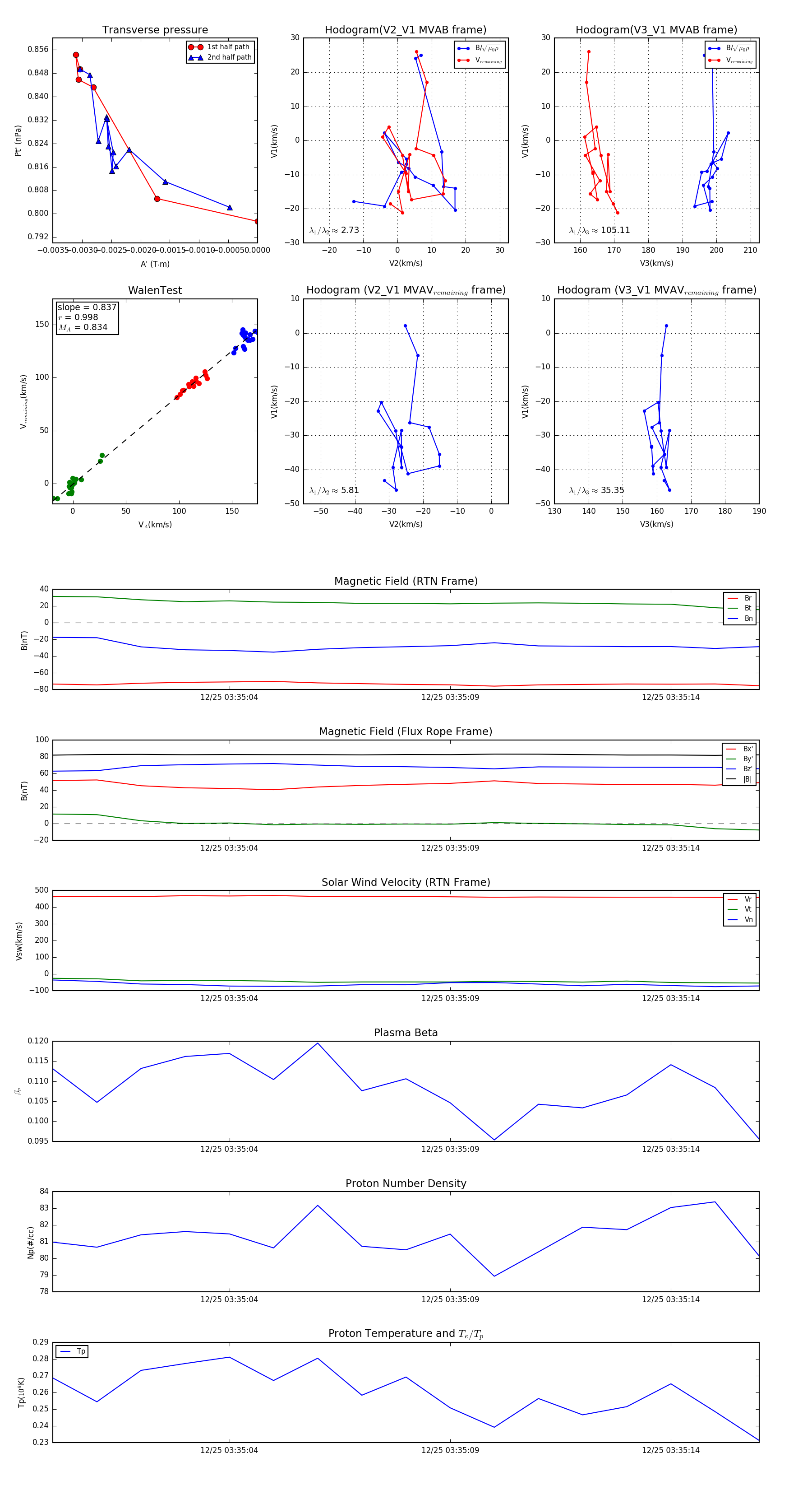
Flux Rope in 2023

Flux Rope Event 2023-12-25 03:35:00 ~ 2023-12-25 03:35:16 (17 seconds)


plot