HOME   LIST
‹–   –›

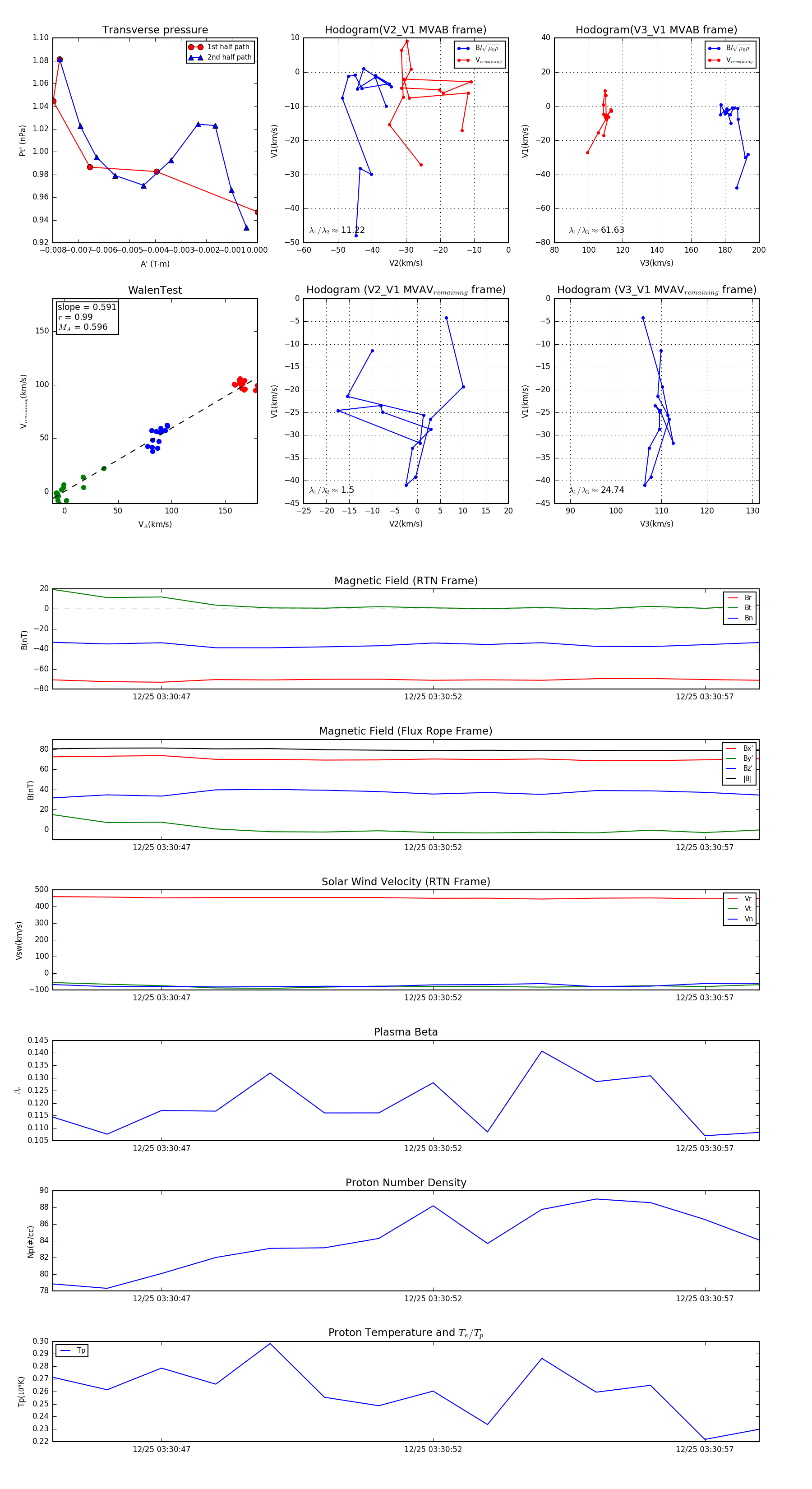
Flux Rope in 2023

Flux Rope Event 2023-12-25 03:30:45 ~ 2023-12-25 03:30:58 (14 seconds)


plot