HOME   LIST
‹–   –›

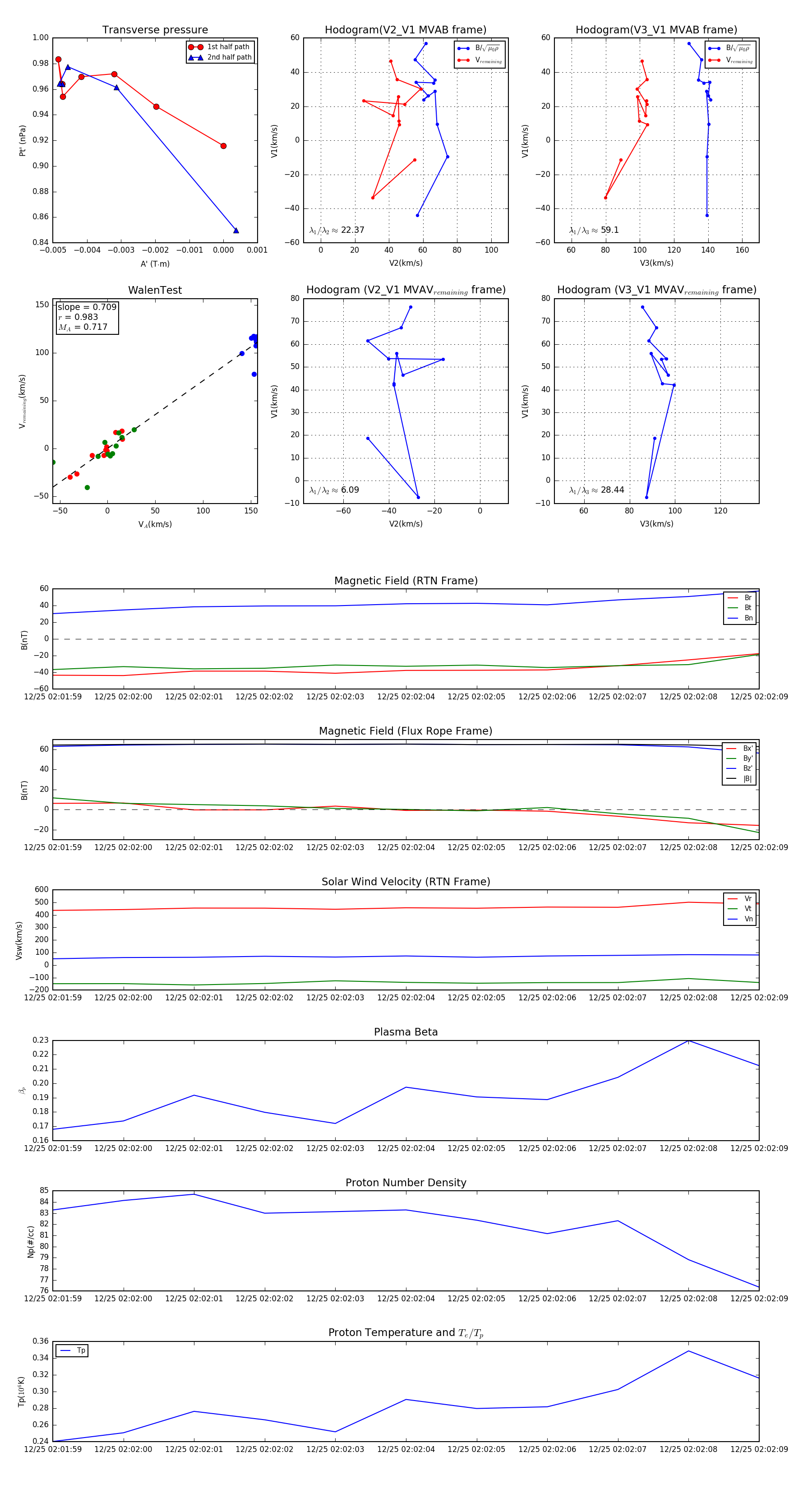
Flux Rope in 2023

Flux Rope Event 2023-12-25 02:01:59 ~ 2023-12-25 02:02:09 (11 seconds)


plot