HOME   LIST
‹–   –›

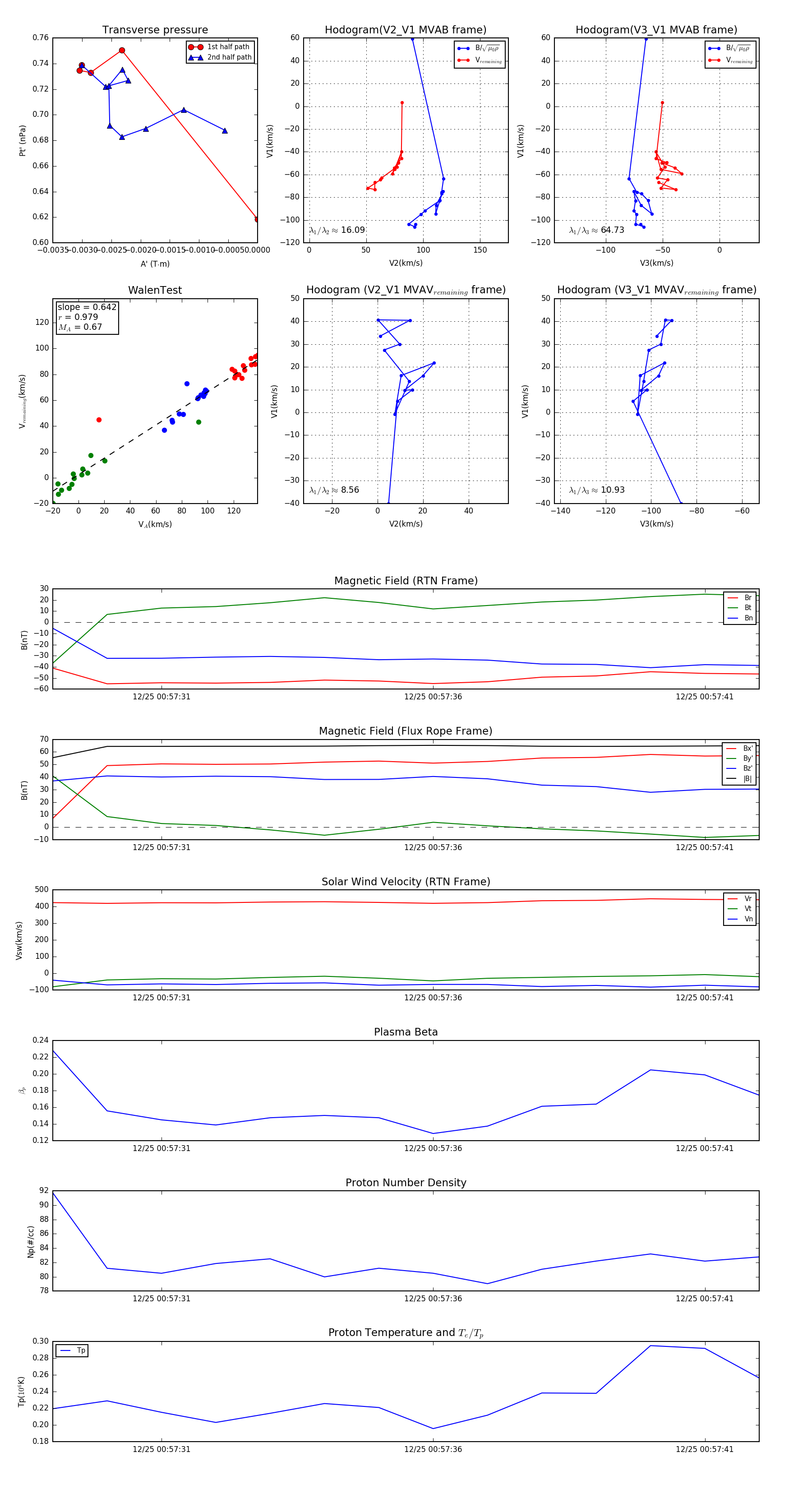
Flux Rope in 2023

Flux Rope Event 2023-12-25 00:57:29 ~ 2023-12-25 00:57:42 (14 seconds)


plot