HOME   LIST
‹–   –›

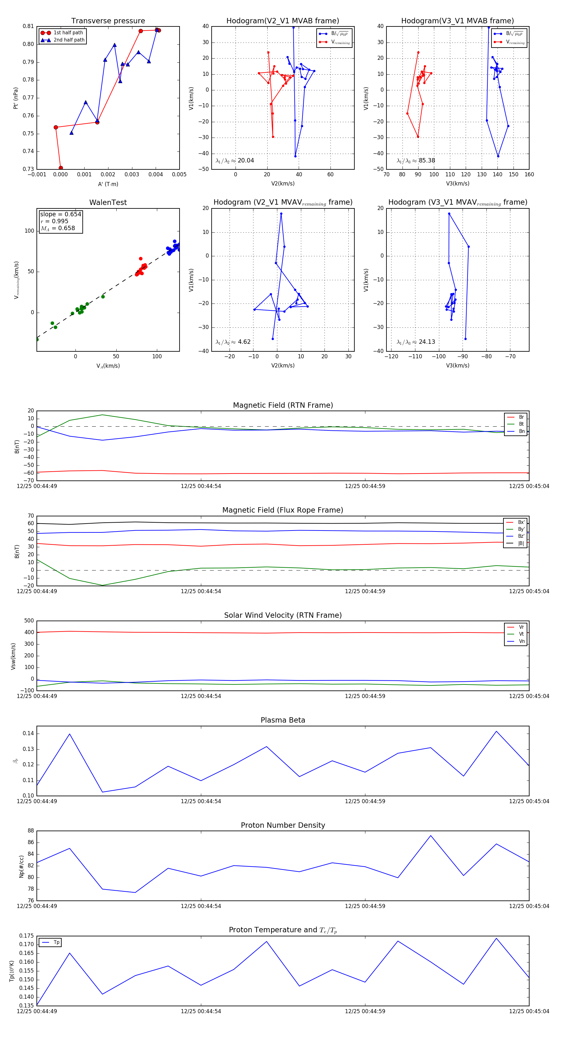
Flux Rope in 2023

Flux Rope Event 2023-12-25 00:44:49 ~ 2023-12-25 00:45:04 (16 seconds)


plot