HOME   LIST
‹–   –›

Flux Rope in 2023

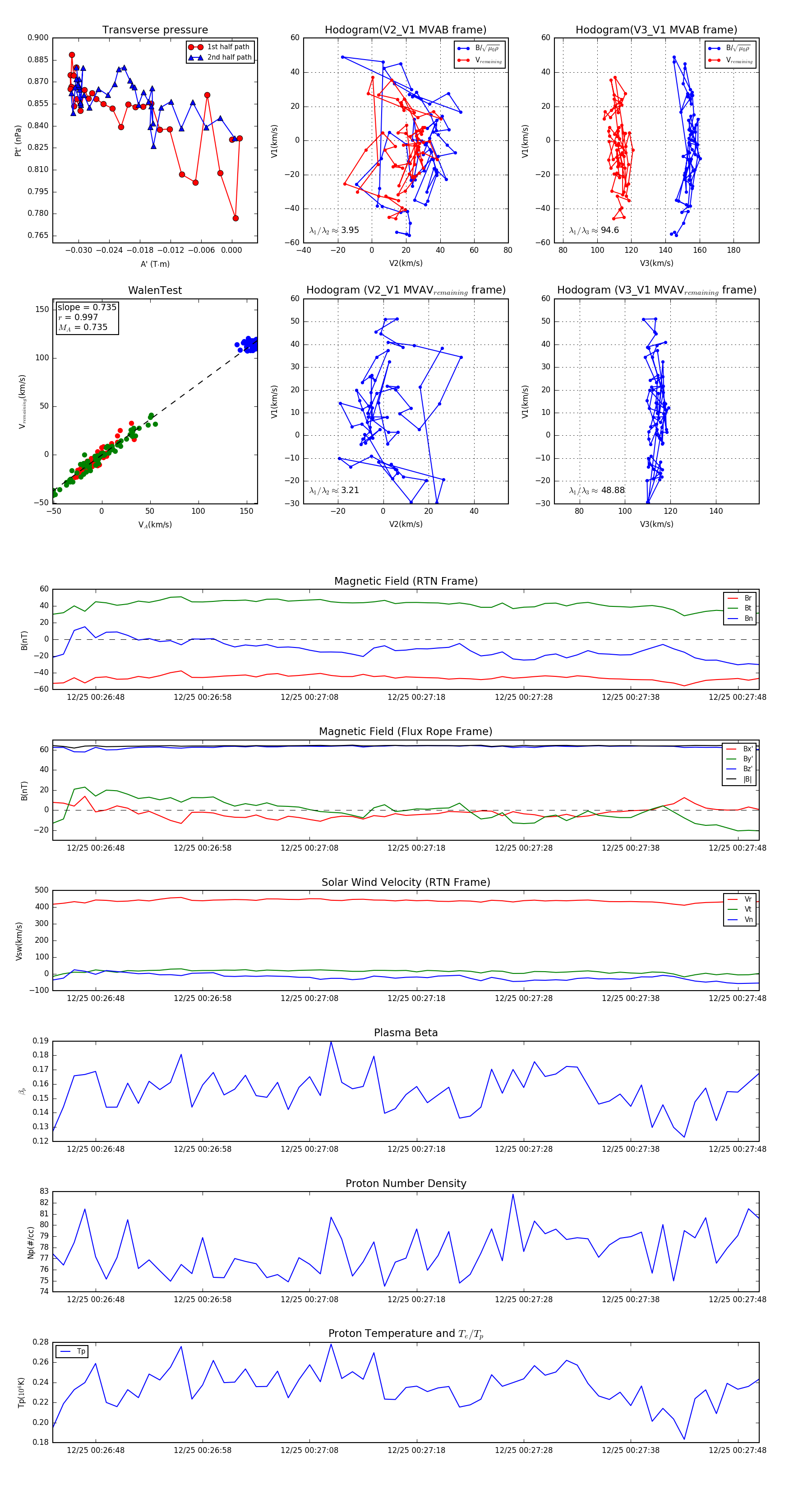
Flux Rope Event 2023-12-25 00:26:44 ~ 2023-12-25 00:27:50 (67 seconds)


plot