HOME   LIST
‹–   –›

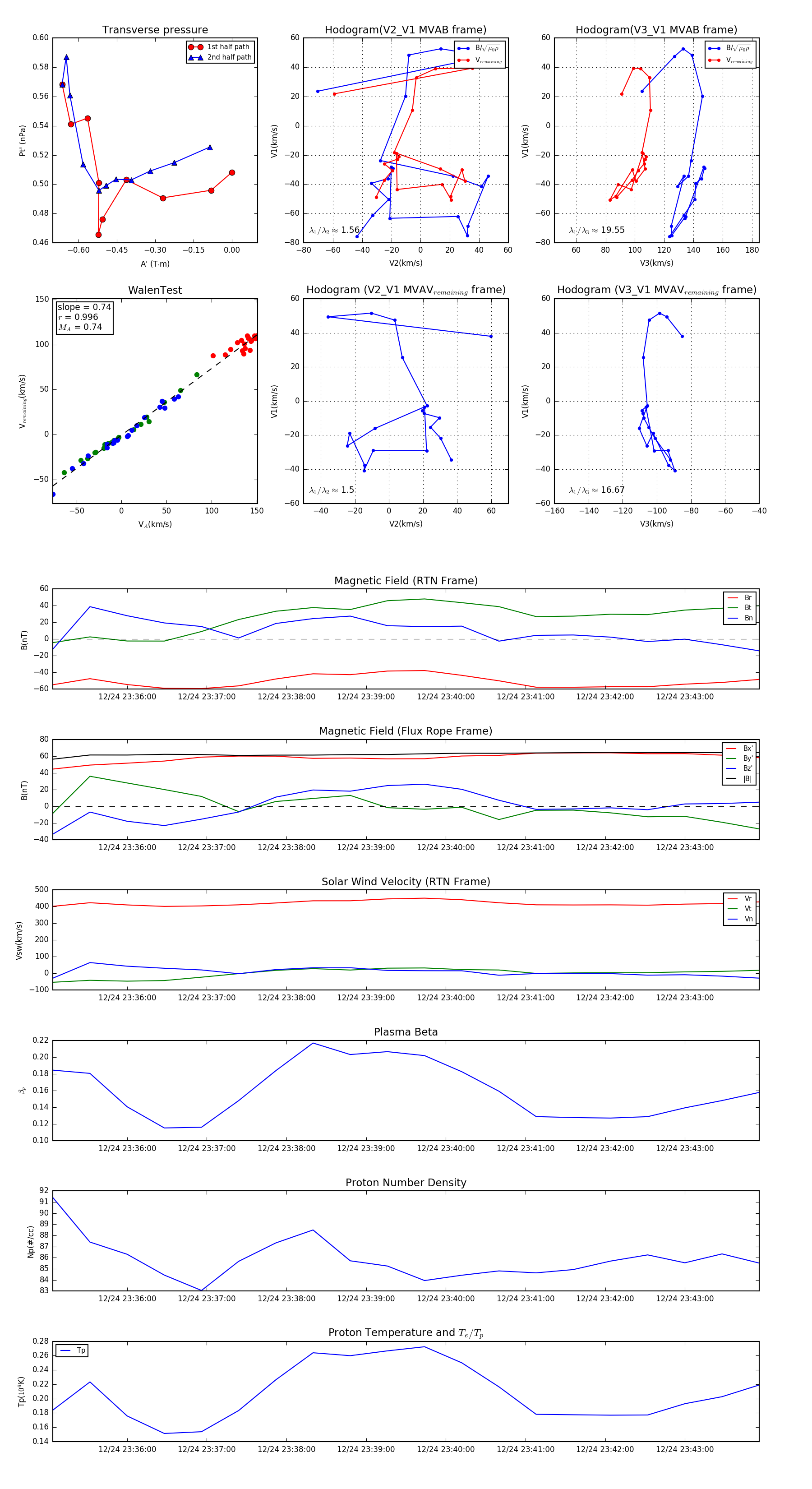
Flux Rope in 2023

Flux Rope Event 2023-12-24 23:35:04 ~ 2023-12-24 23:43:56 (533 seconds)


plot