HOME   LIST
‹–   –›

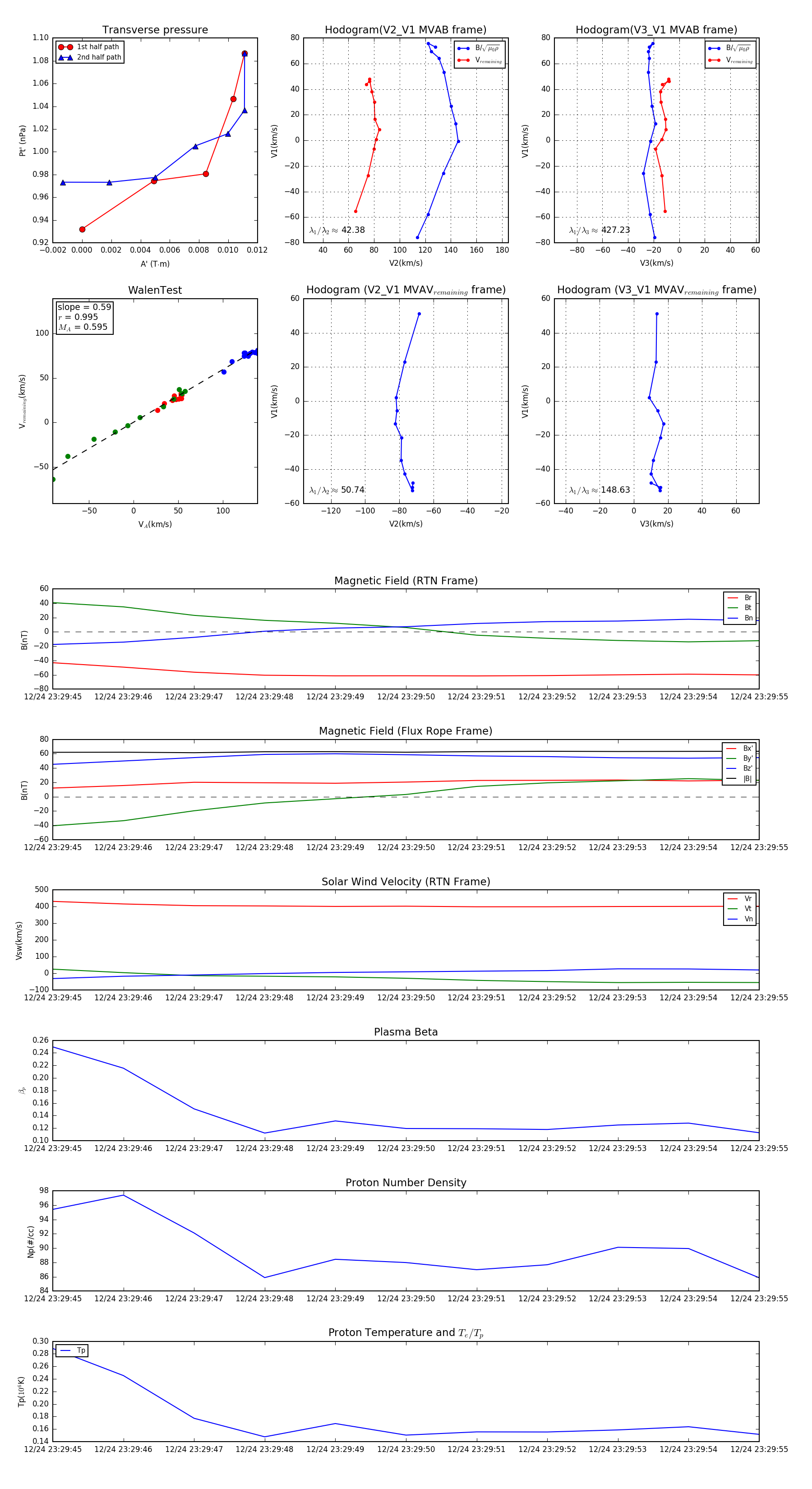
Flux Rope in 2023

Flux Rope Event 2023-12-24 23:29:45 ~ 2023-12-24 23:29:55 (11 seconds)


plot