HOME   LIST
‹–   –›

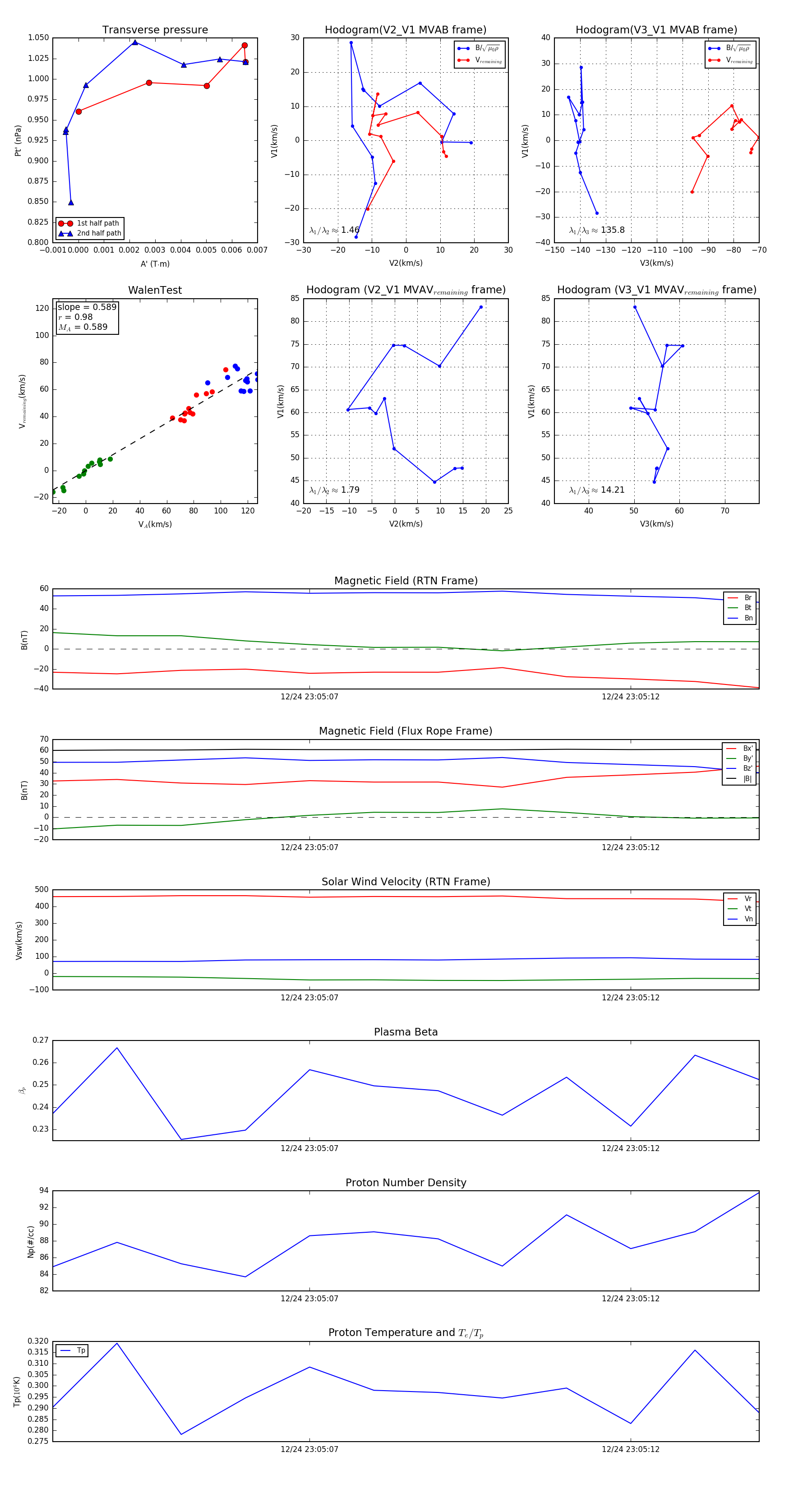
Flux Rope in 2023

Flux Rope Event 2023-12-24 23:05:03 ~ 2023-12-24 23:05:14 (12 seconds)


plot