HOME   LIST
‹–   –›

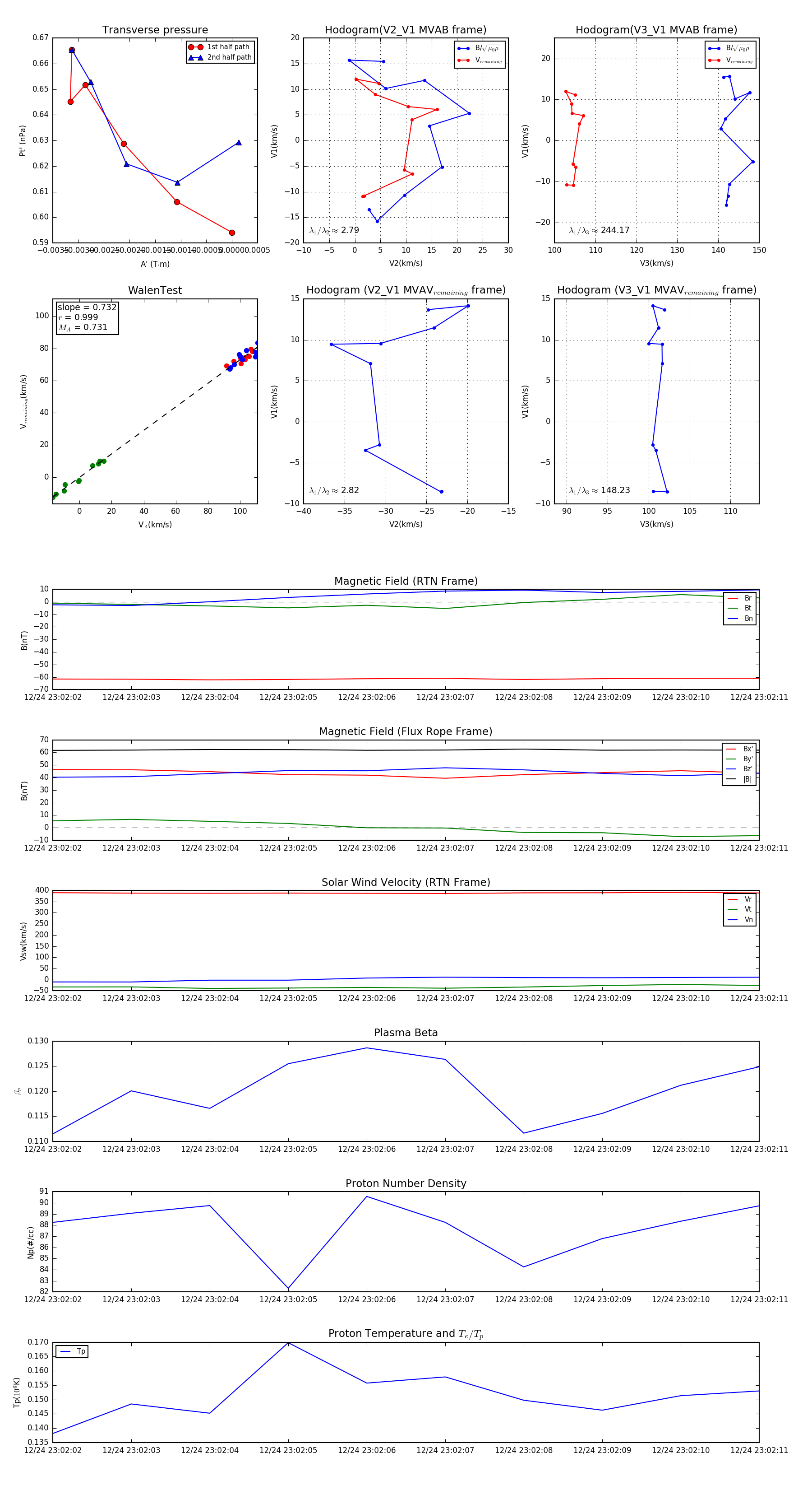
Flux Rope in 2023

Flux Rope Event 2023-12-24 23:02:02 ~ 2023-12-24 23:02:11 (10 seconds)


plot