HOME   LIST
‹–   –›

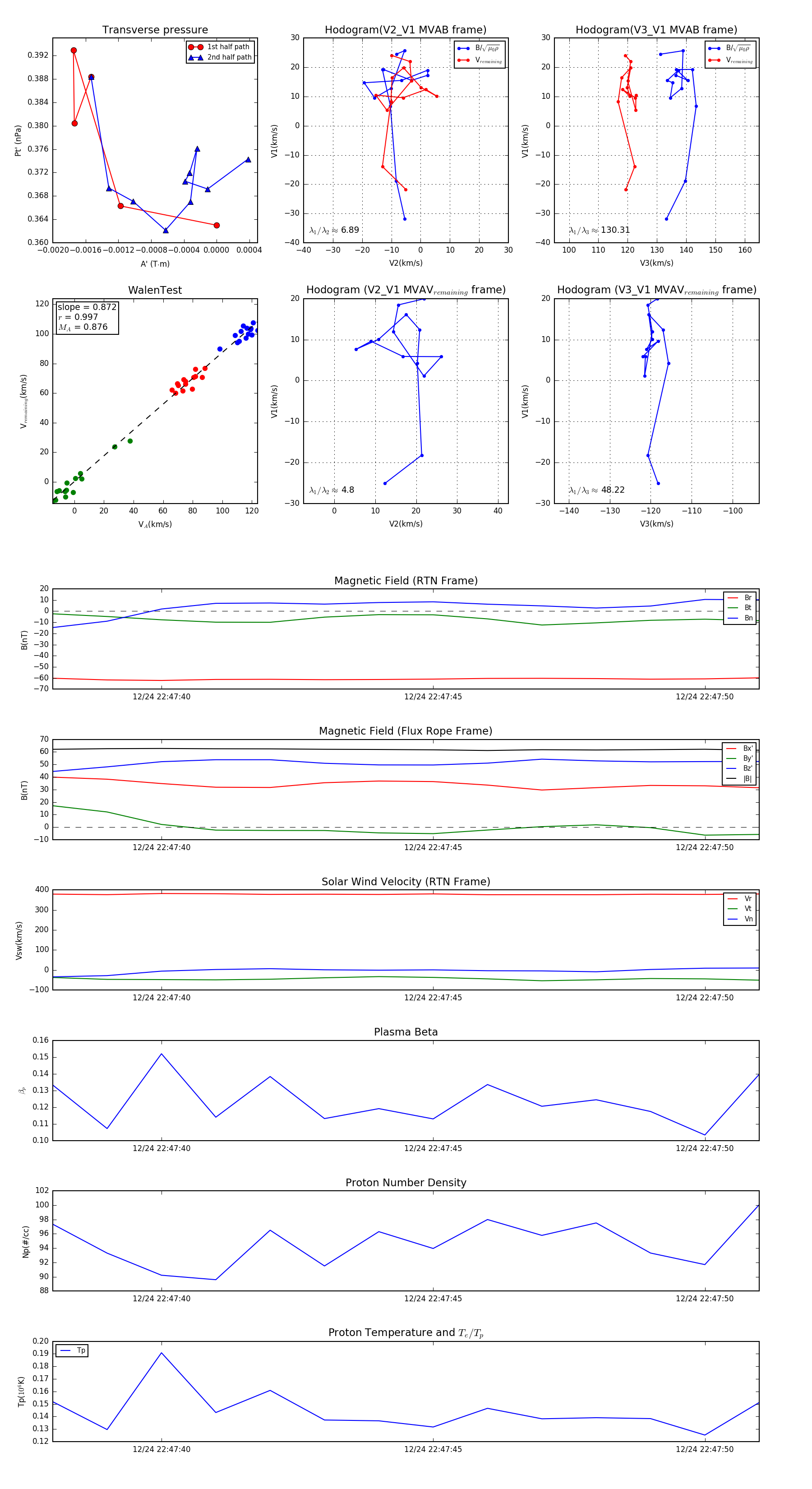
Flux Rope in 2023

Flux Rope Event 2023-12-24 22:47:38 ~ 2023-12-24 22:47:51 (14 seconds)


plot