HOME   LIST
‹–   –›

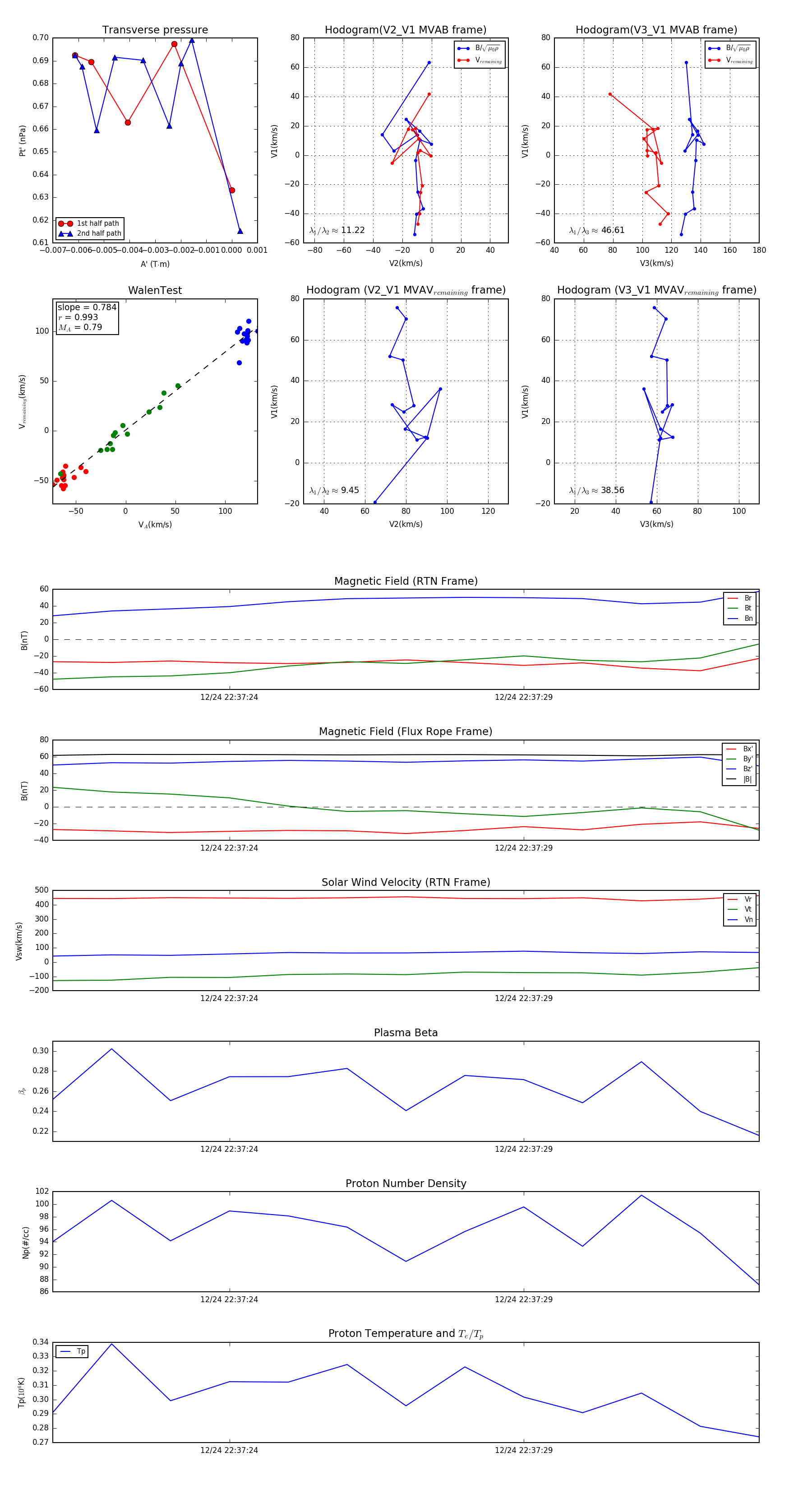
Flux Rope in 2023

Flux Rope Event 2023-12-24 22:37:21 ~ 2023-12-24 22:37:33 (13 seconds)


plot