HOME   LIST
‹–   –›

Flux Rope in 2023

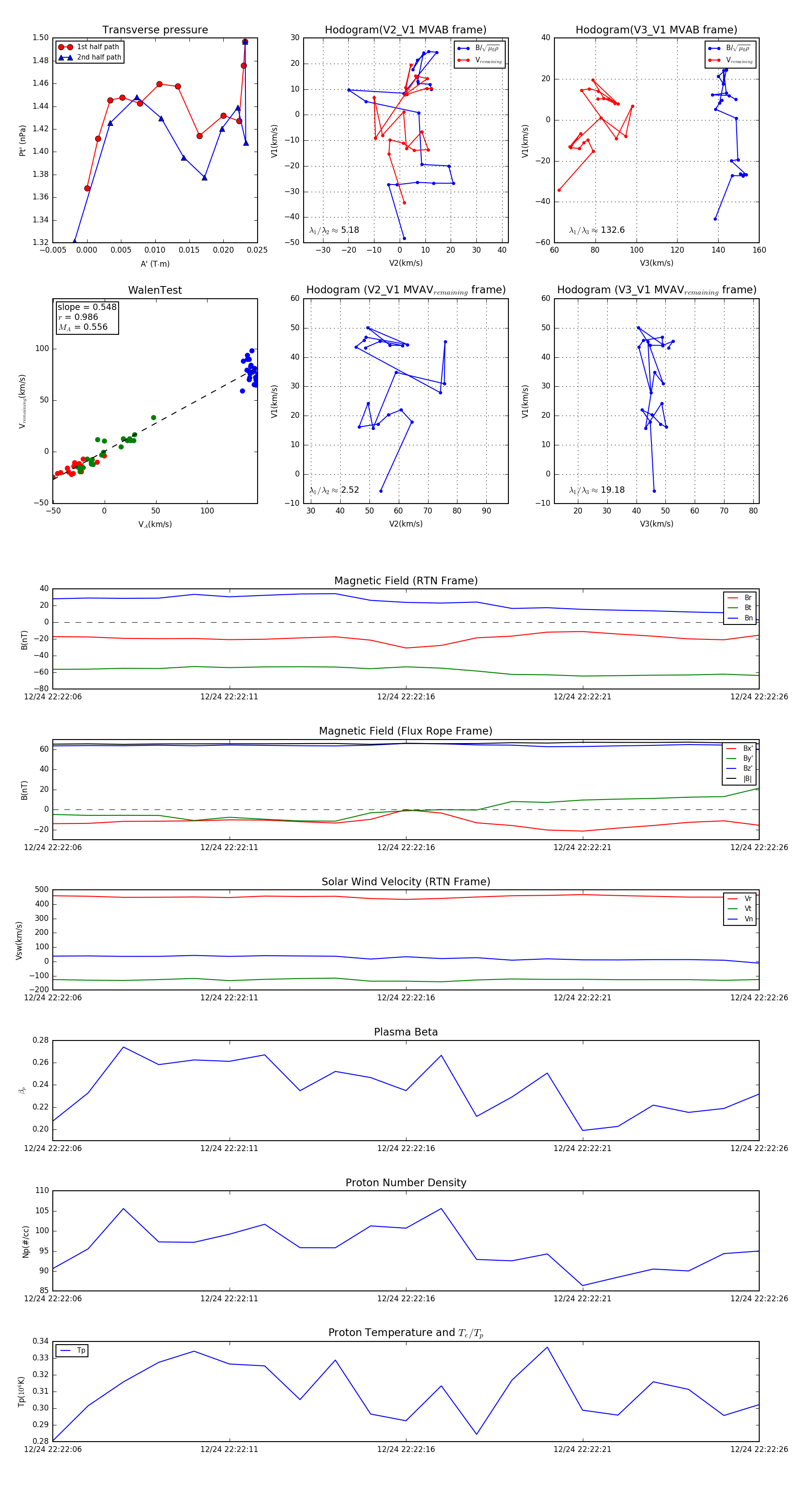
Flux Rope Event 2023-12-24 22:22:06 ~ 2023-12-24 22:22:26 (21 seconds)


plot