HOME   LIST
‹–   –›

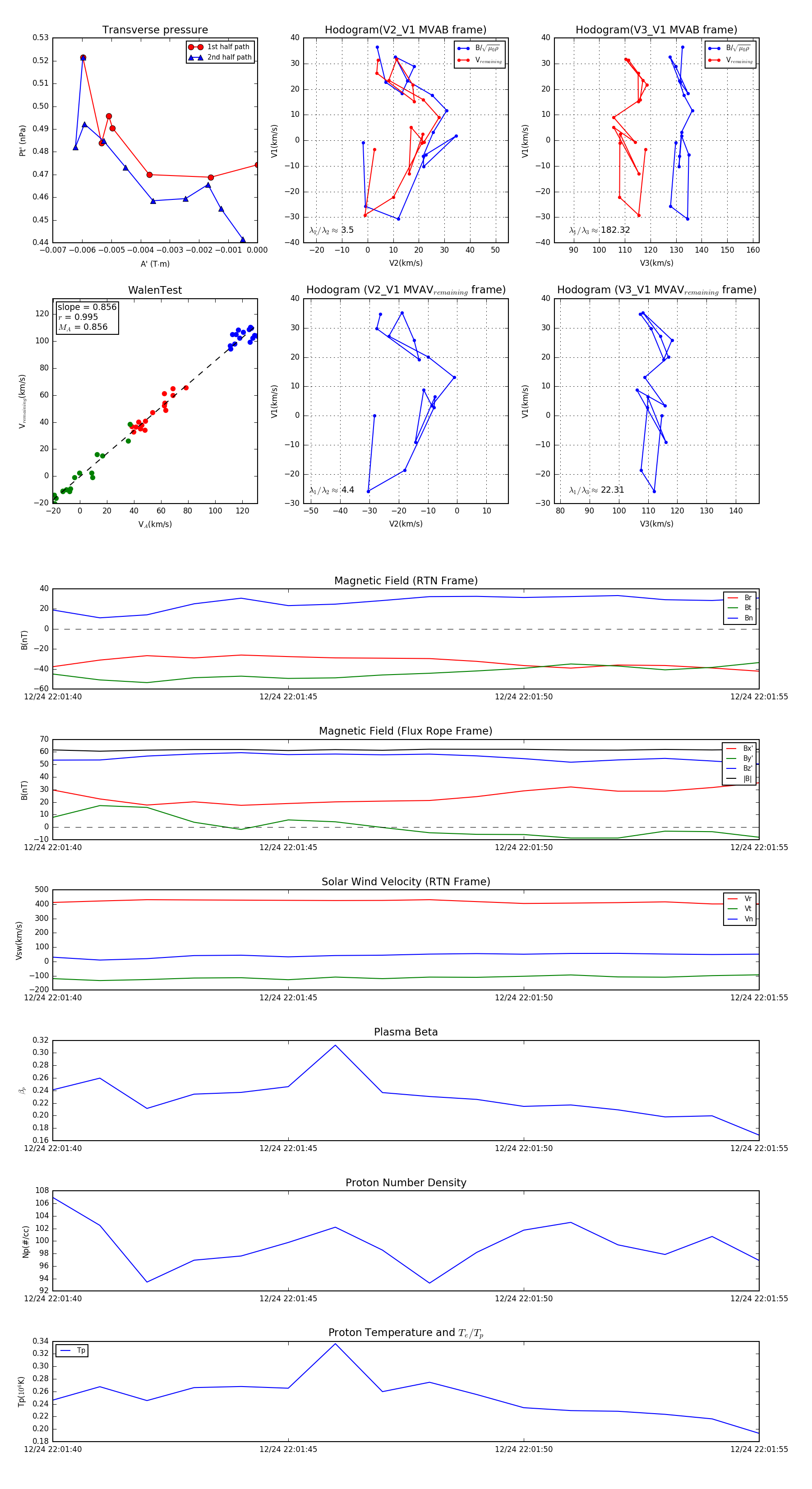
Flux Rope in 2023

Flux Rope Event 2023-12-24 22:01:40 ~ 2023-12-24 22:01:55 (16 seconds)


plot