HOME   LIST
‹–   –›

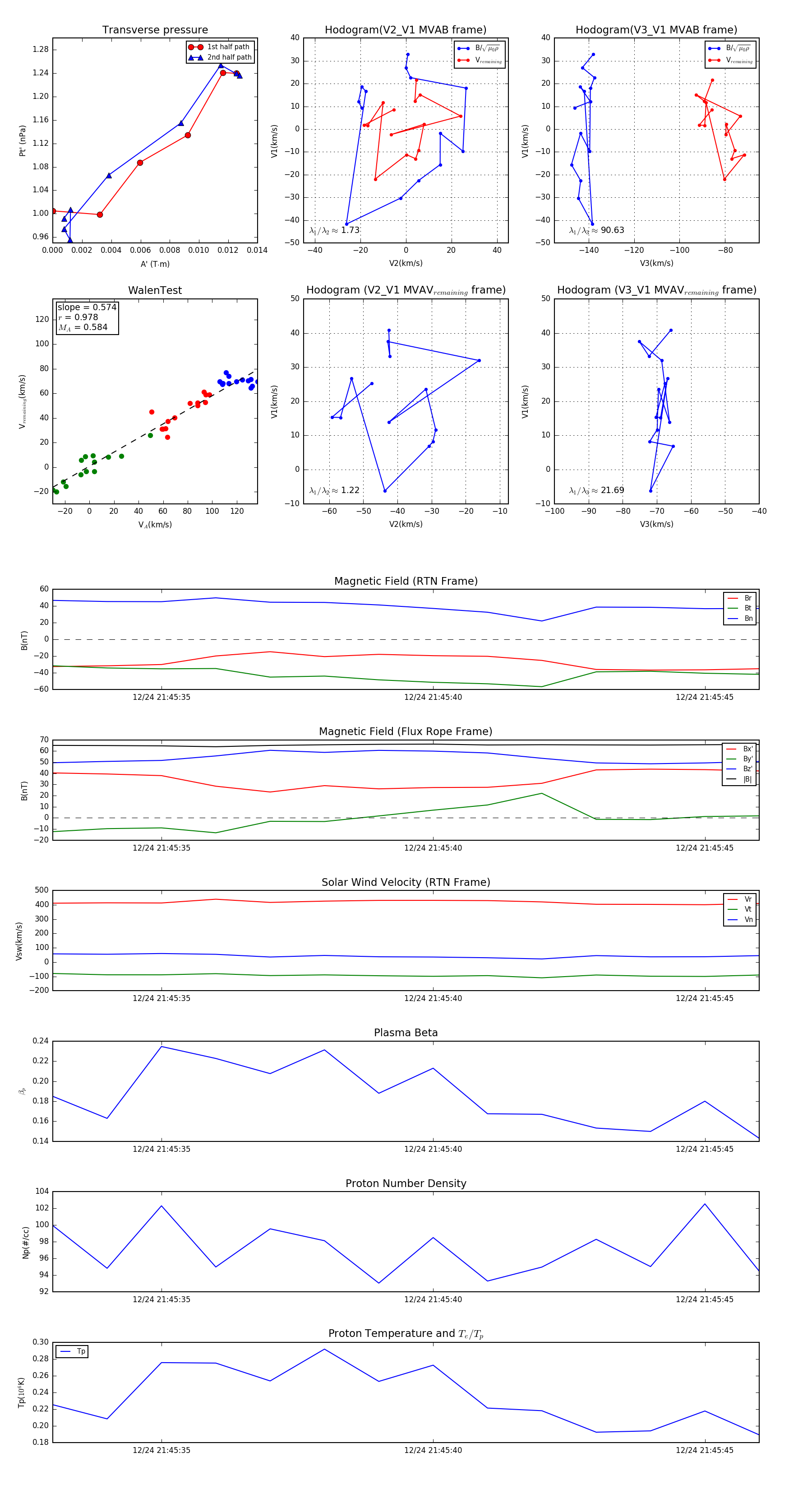
Flux Rope in 2023

Flux Rope Event 2023-12-24 21:45:33 ~ 2023-12-24 21:45:46 (14 seconds)


plot