HOME   LIST
‹–   –›

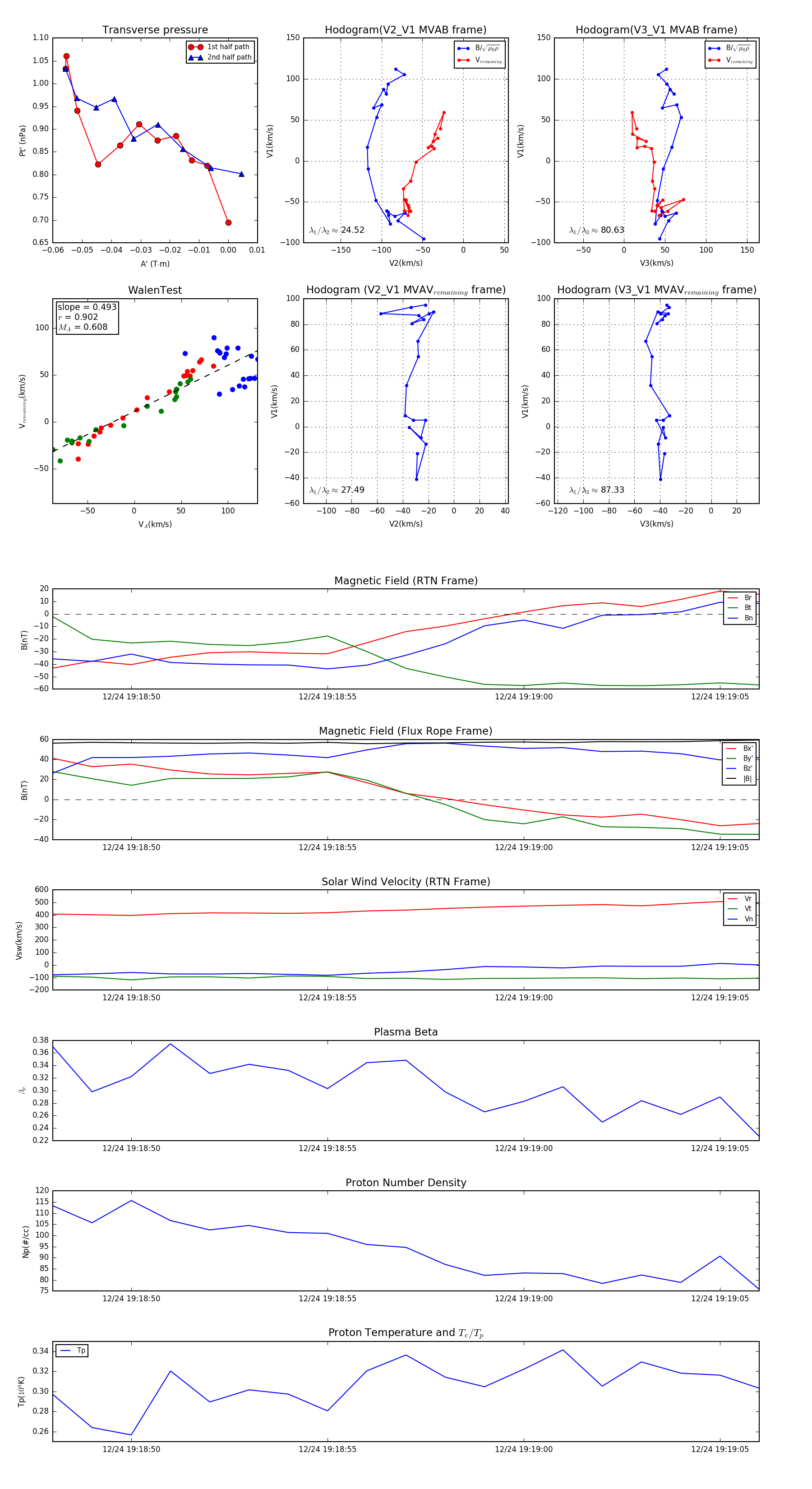
Flux Rope in 2023

Flux Rope Event 2023-12-24 19:18:48 ~ 2023-12-24 19:19:06 (19 seconds)


plot