HOME   LIST
‹–   –›

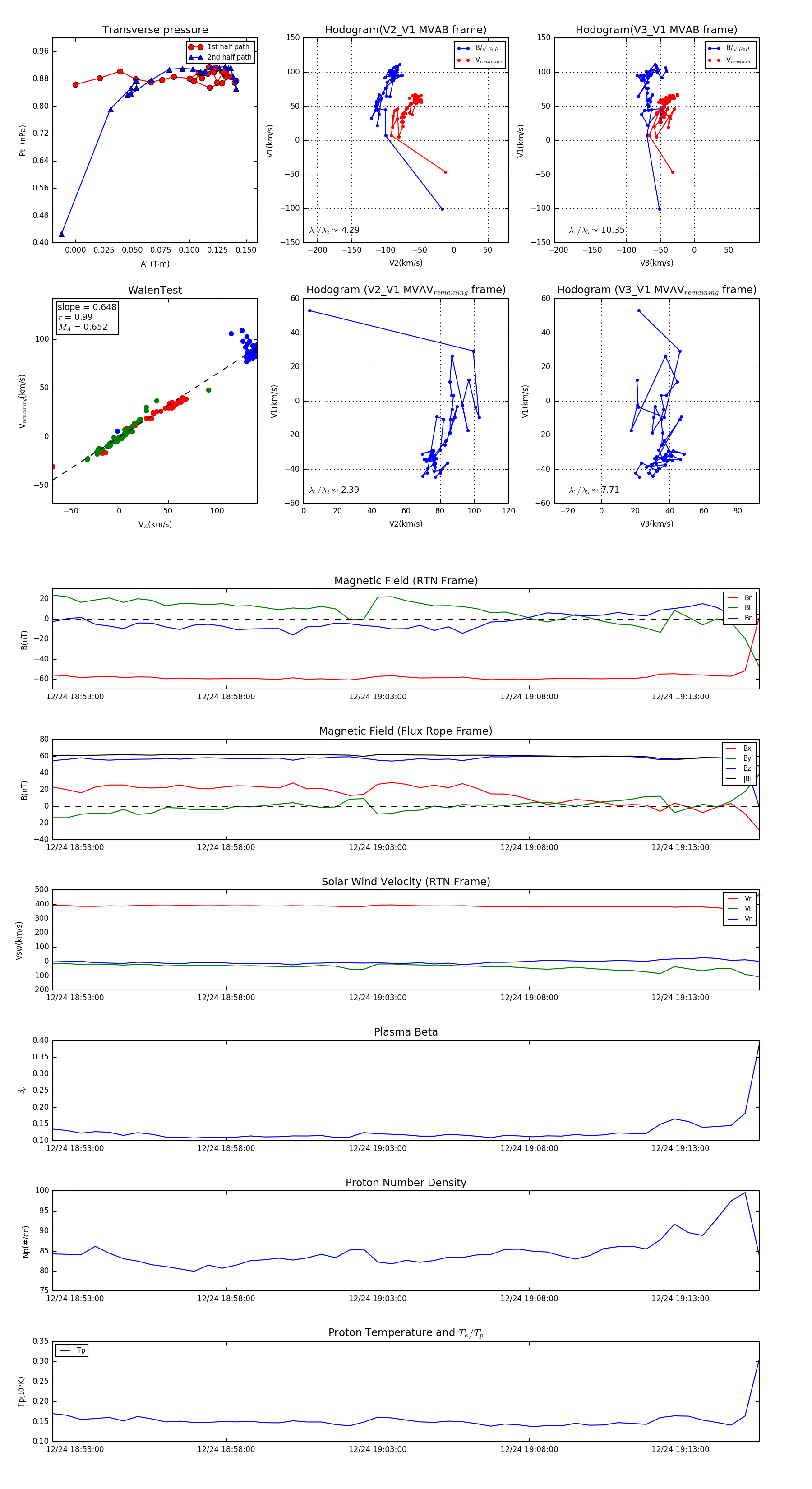
Flux Rope in 2023

Flux Rope Event 2023-12-24 18:52:16 ~ 2023-12-24 19:15:36 (1401 seconds)


plot