HOME   LIST
‹–   –›

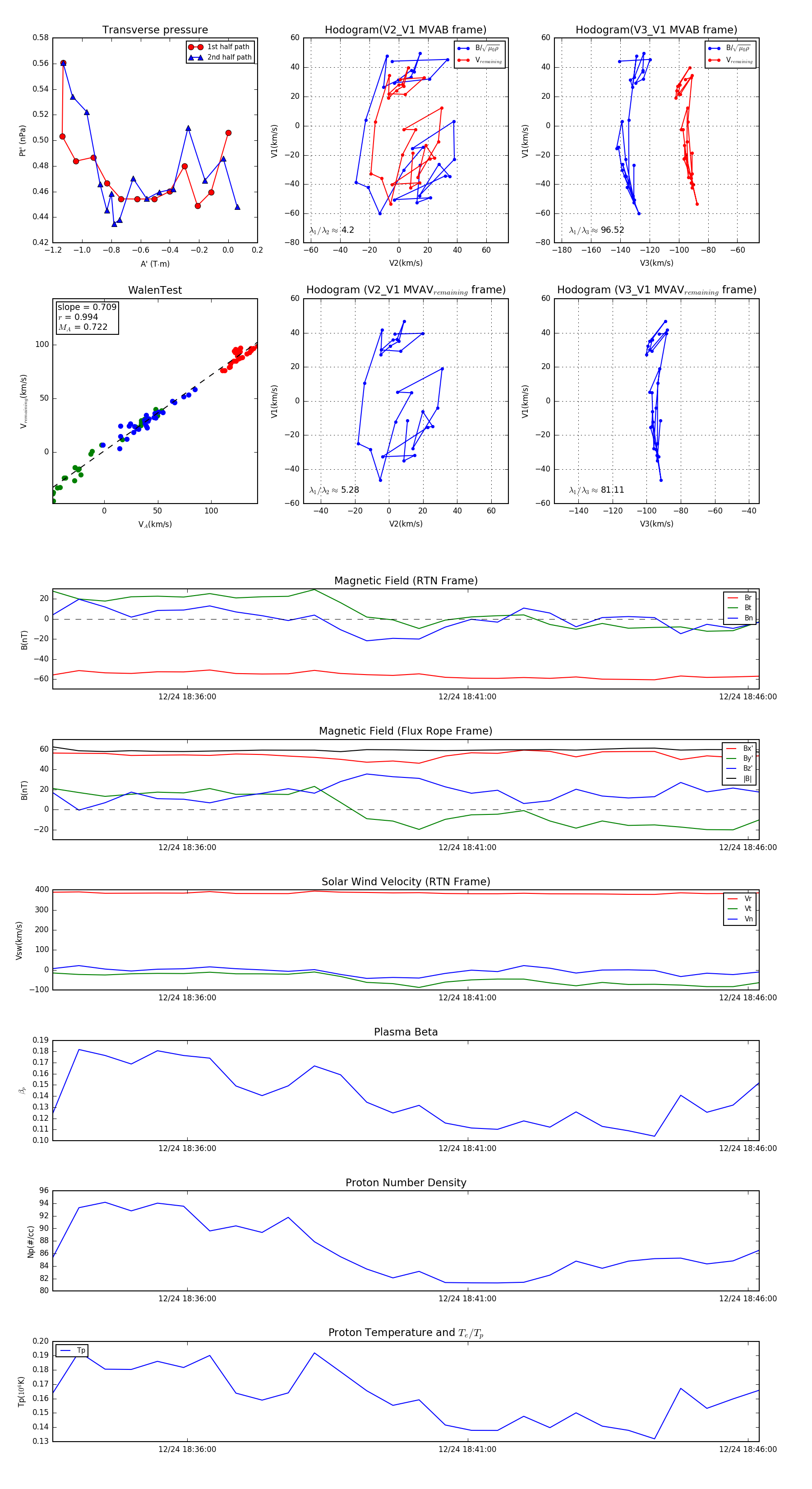
Flux Rope in 2023

Flux Rope Event 2023-12-24 18:33:36 ~ 2023-12-24 18:46:12 (757 seconds)


plot