HOME   LIST
‹–   –›

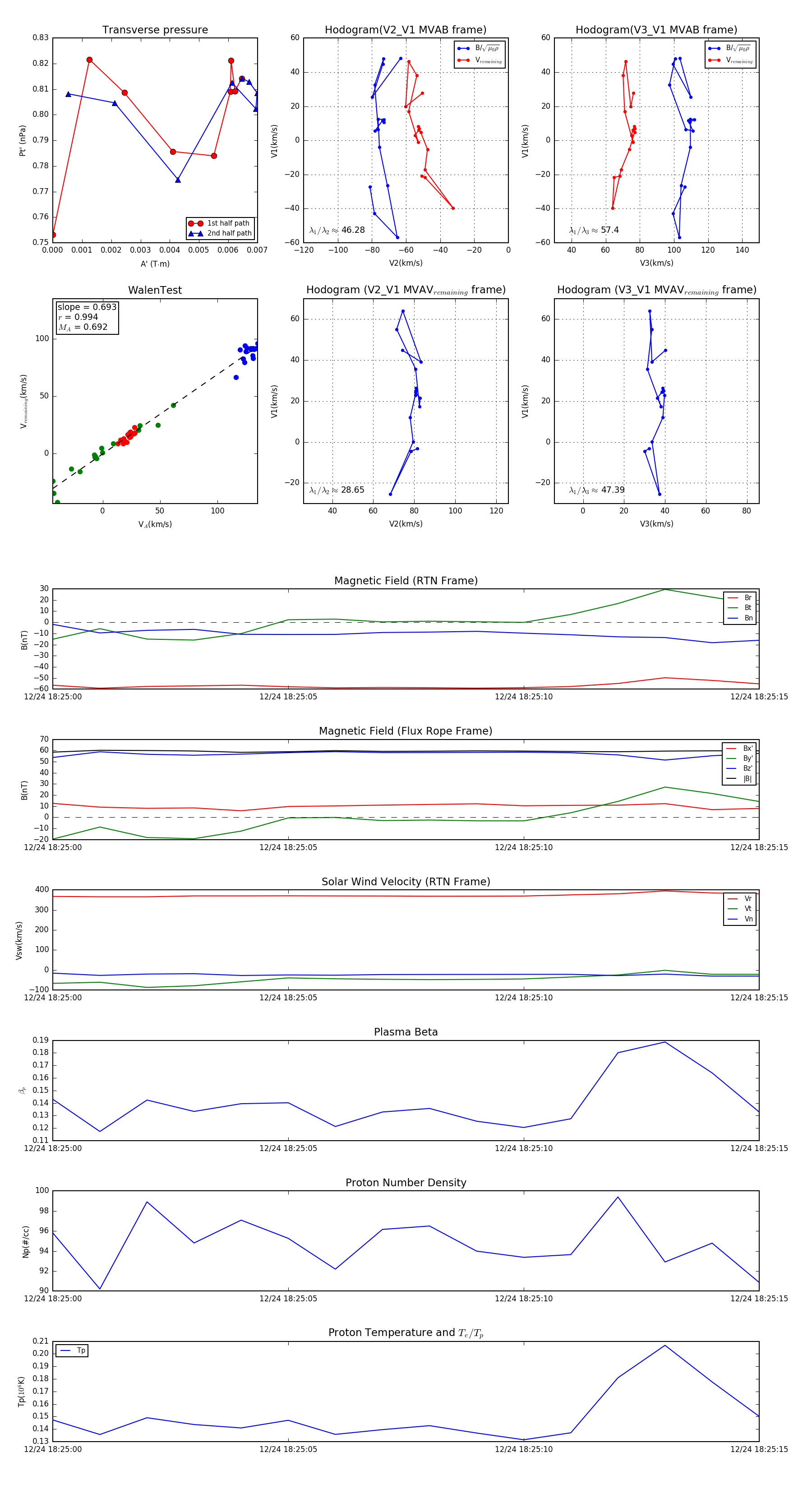
Flux Rope in 2023

Flux Rope Event 2023-12-24 18:25:00 ~ 2023-12-24 18:25:15 (16 seconds)


plot