HOME   LIST
‹–   –›

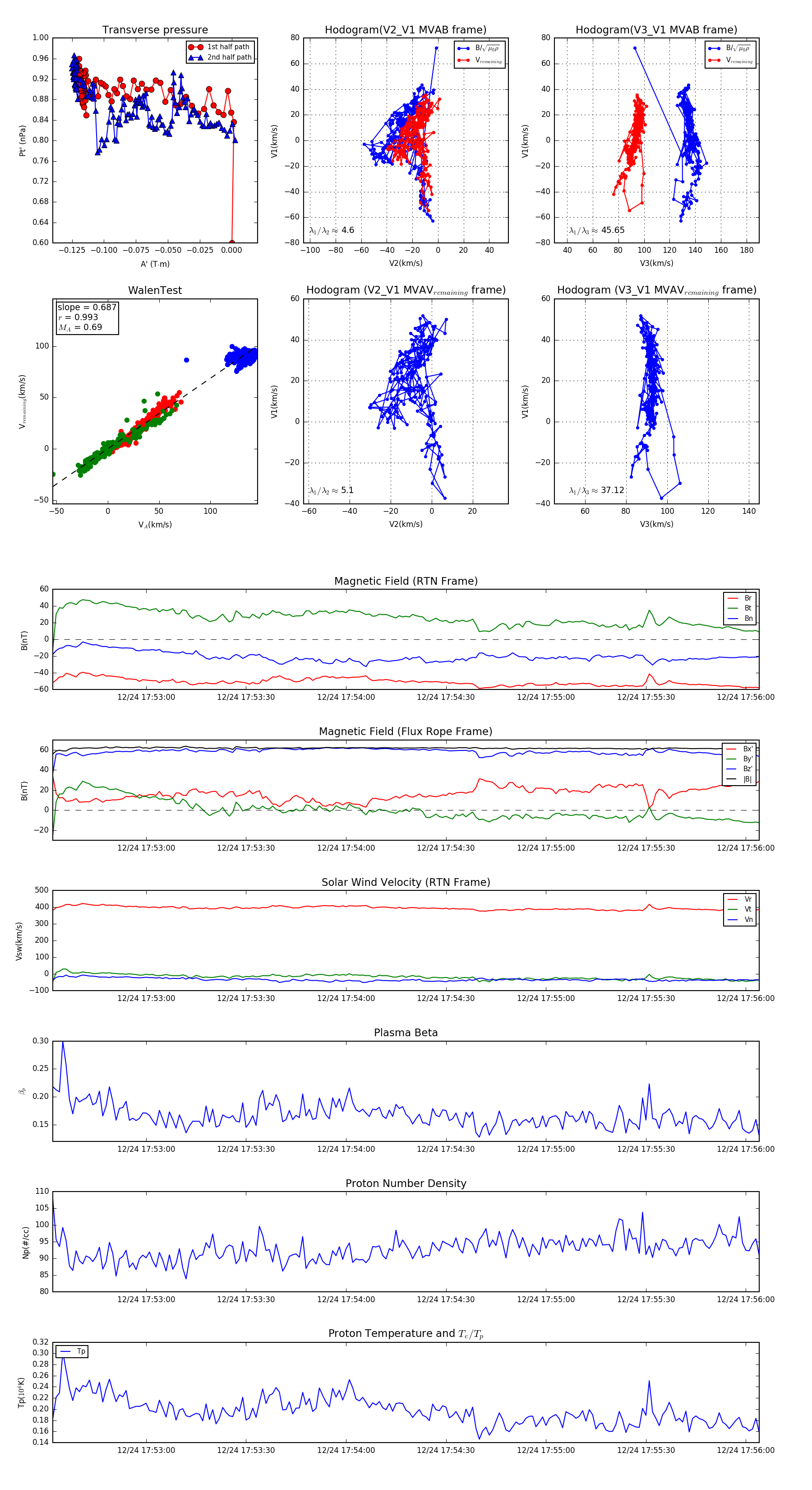
Flux Rope in 2023

Flux Rope Event 2023-12-24 17:52:32 ~ 2023-12-24 17:56:04 (213 seconds)


plot