HOME   LIST
‹–   –›

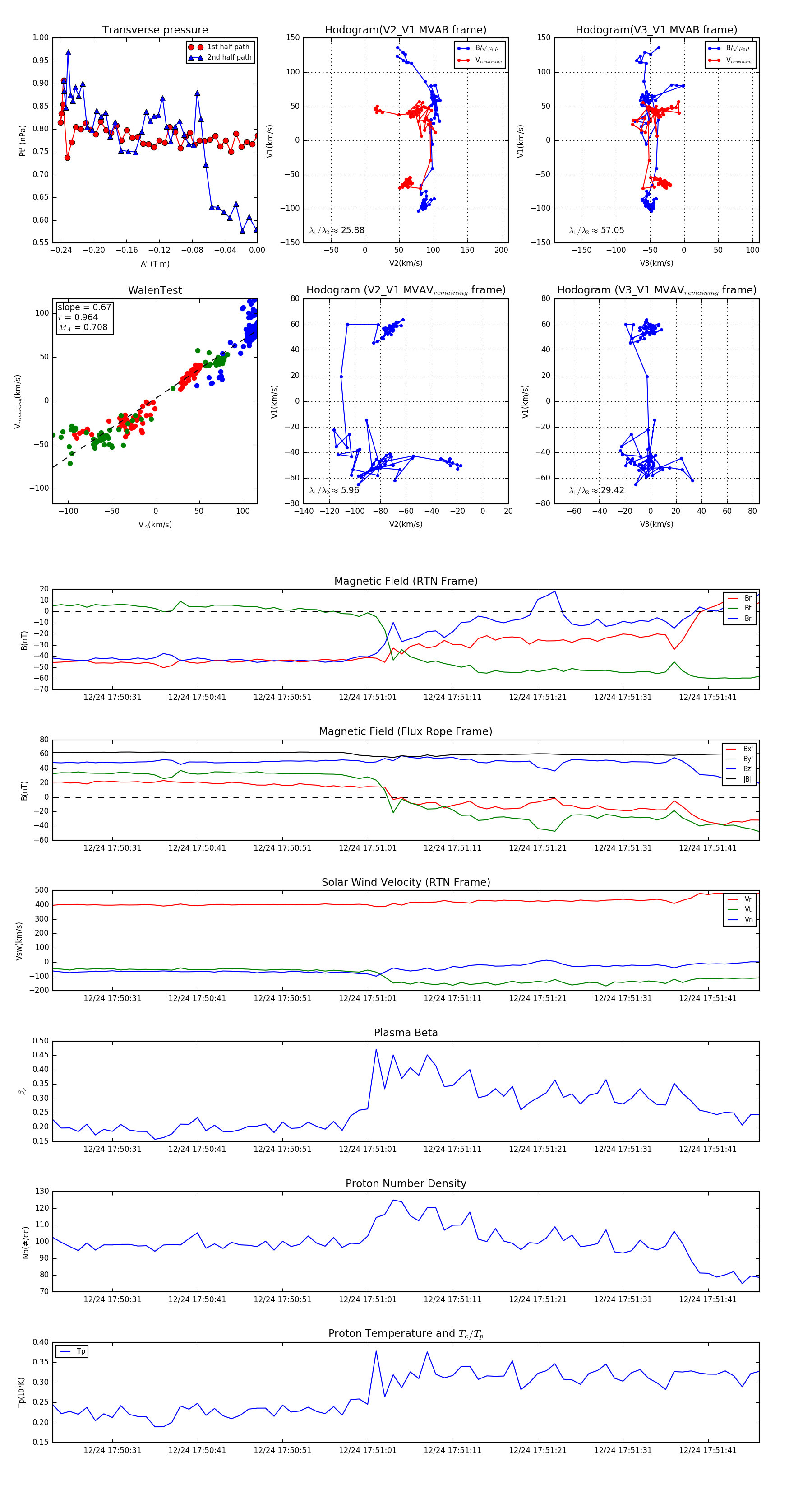
Flux Rope in 2023

Flux Rope Event 2023-12-24 17:50:24 ~ 2023-12-24 17:51:47 (84 seconds)


plot