HOME   LIST
‹–   –›

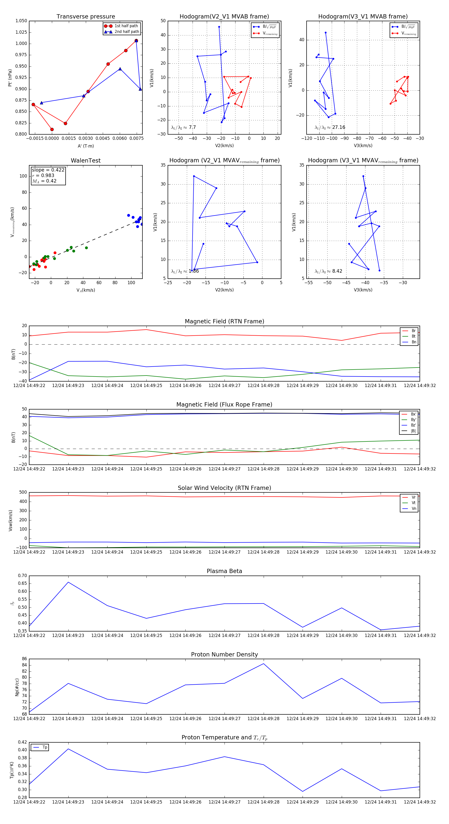
Flux Rope in 2023

Flux Rope Event 2023-12-24 14:49:22 ~ 2023-12-24 14:49:32 (11 seconds)


plot