HOME   LIST
‹–   –›

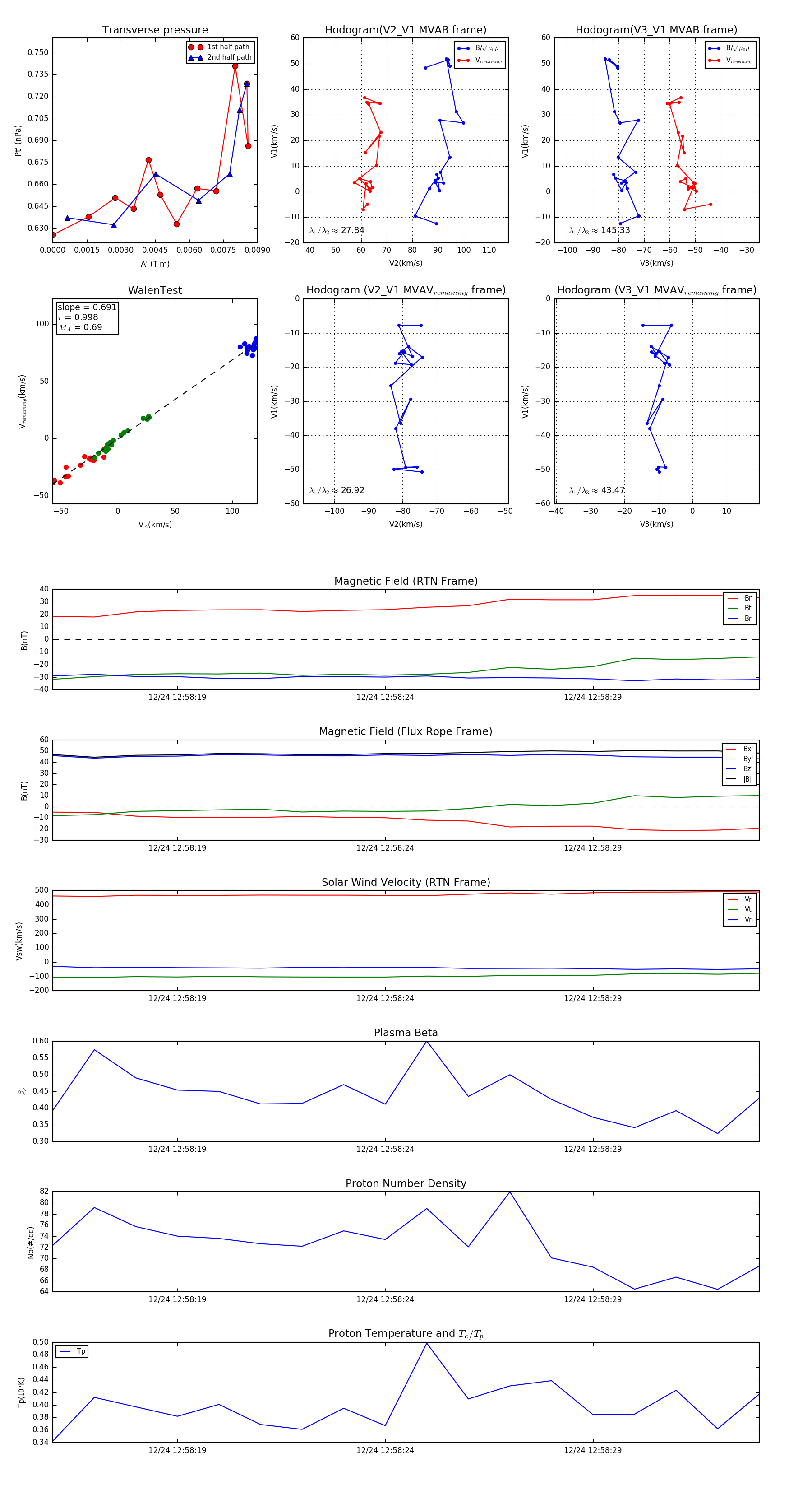
Flux Rope in 2023

Flux Rope Event 2023-12-24 12:58:16 ~ 2023-12-24 12:58:33 (18 seconds)


plot