HOME   LIST
‹–   –›

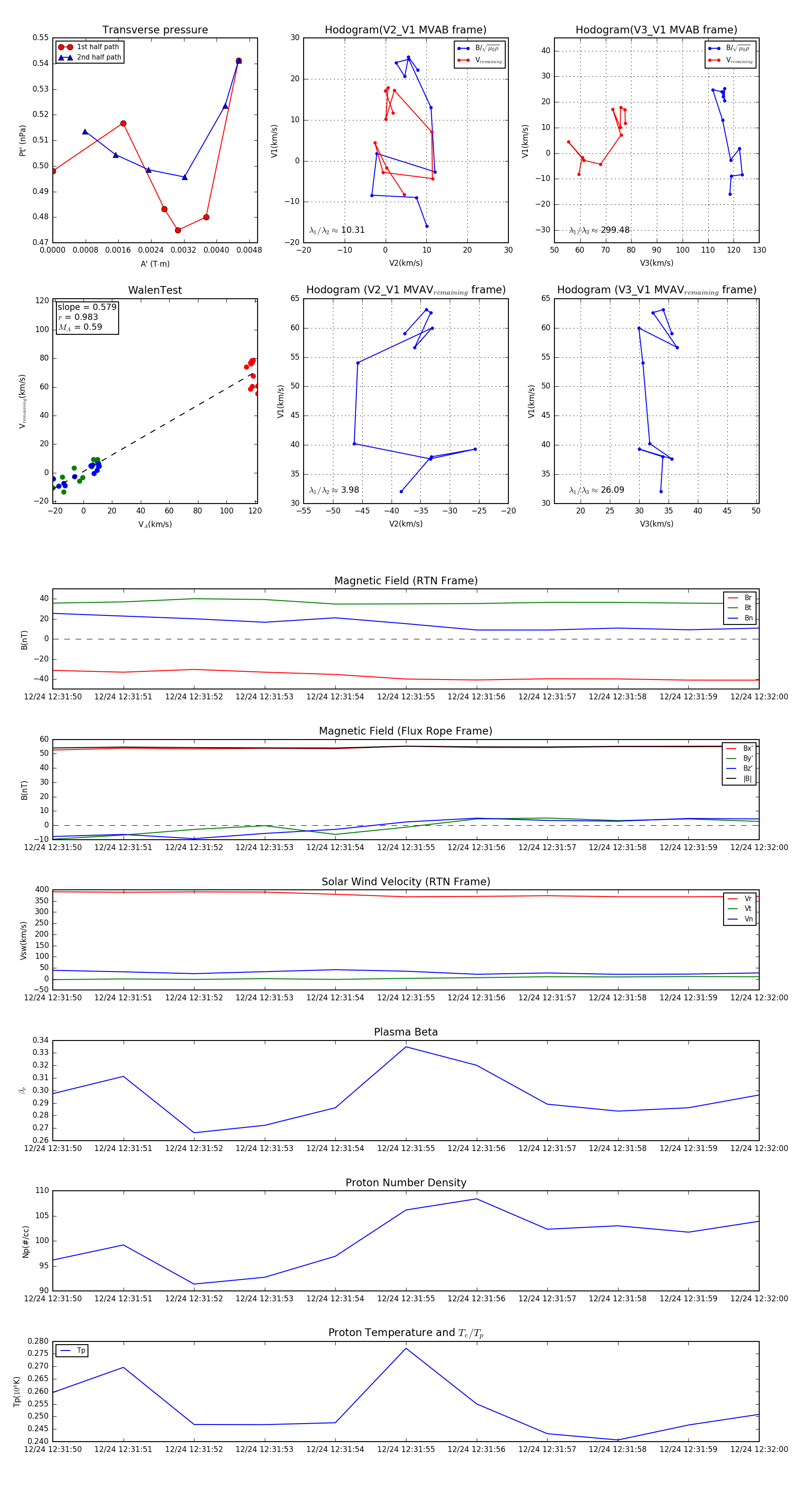
Flux Rope in 2023

Flux Rope Event 2023-12-24 12:31:50 ~ 2023-12-24 12:32:00 (11 seconds)


plot