HOME   LIST
‹–   –›

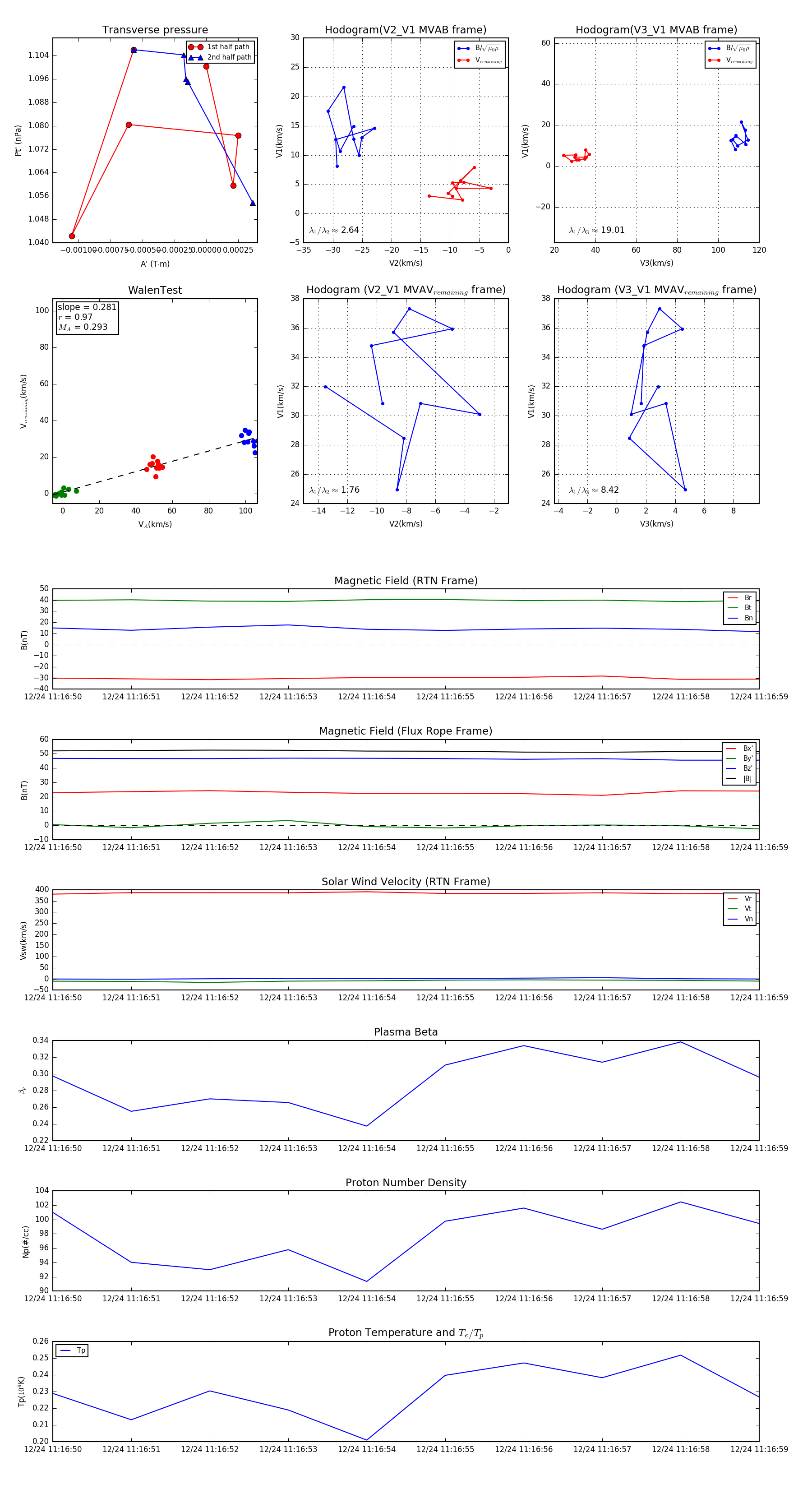
Flux Rope in 2023

Flux Rope Event 2023-12-24 11:16:50 ~ 2023-12-24 11:16:59 (10 seconds)


plot