HOME   LIST
‹–   –›

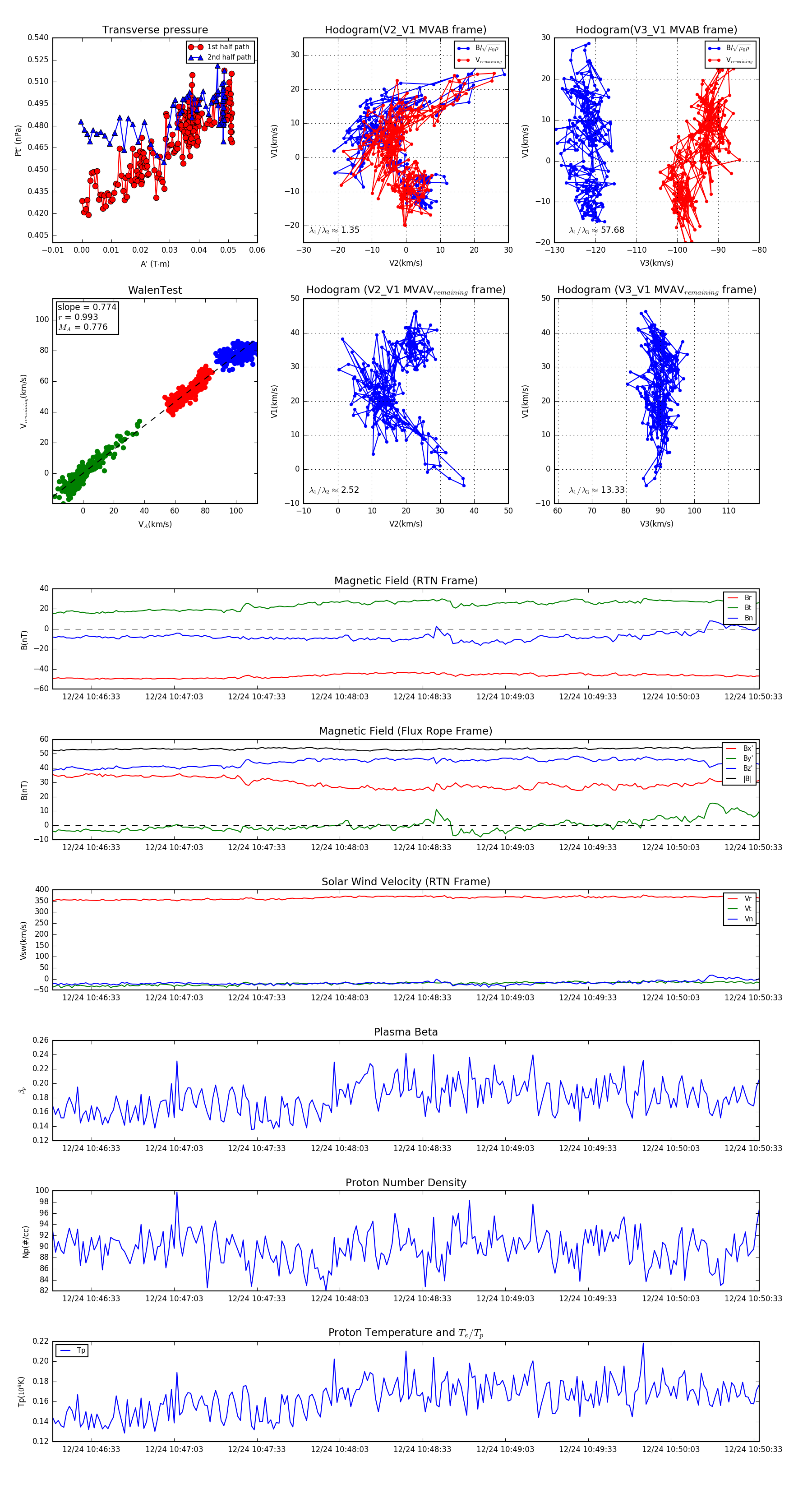
Flux Rope in 2023

Flux Rope Event 2023-12-24 10:46:19 ~ 2023-12-24 10:50:35 (257 seconds)


plot