HOME   LIST
‹–   –›

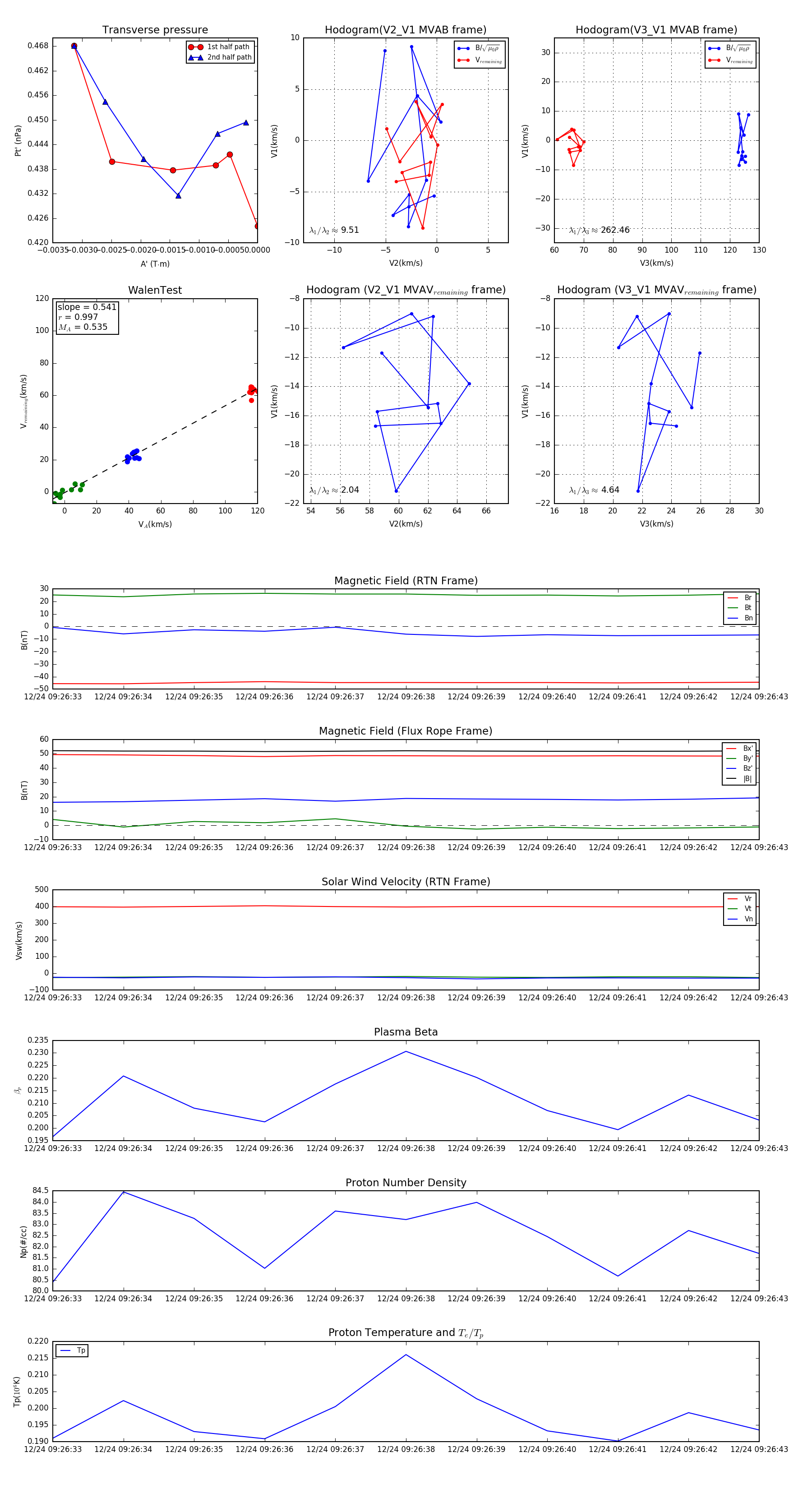
Flux Rope in 2023

Flux Rope Event 2023-12-24 09:26:33 ~ 2023-12-24 09:26:43 (11 seconds)


plot